Ejemplo de fabricación y responsabilidades
Esta plantilla funciona en los siguientes productos:
*Para los planes Team y Enterprise
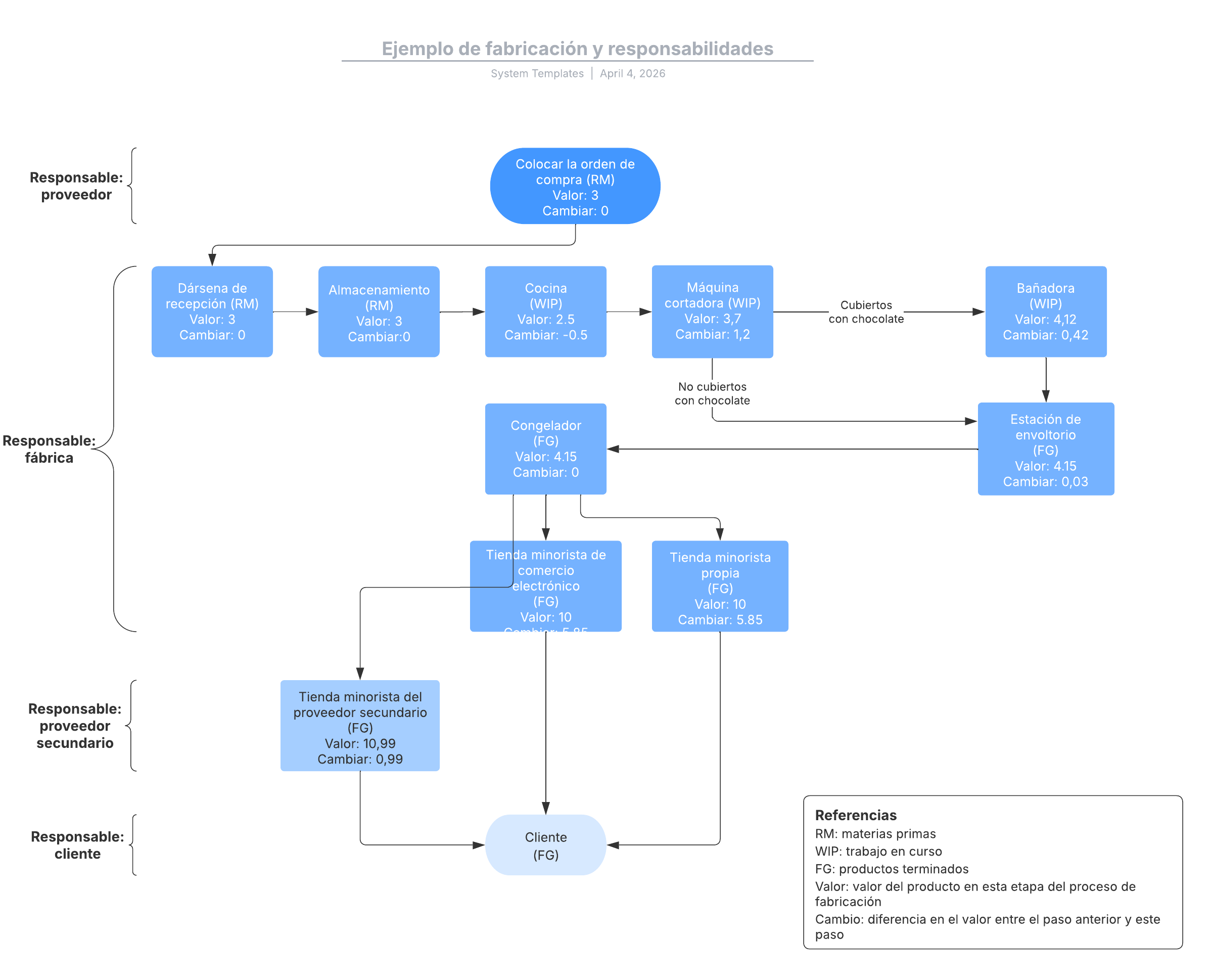
Esta plantilla de flujo de fabricación y responsabilidades puede ayudarte a lograr lo siguiente:
- Visualizar el flujo de fabricación de tu producto.
- Controlar el tipo de inventario, los responsables y el valor en cada etapa del proceso.
- Determinar tu flujo actual de fabricación e identificar las ineficiencias.
Abre esta plantilla para ver un ejemplo detallado de un diagrama de flujo de fabricación y responsabilidades que puedes personalizar según tu caso de uso.
Plantillas relacionadas
Ejemplo de diagrama de flujo de contabilidad
Utilizado con:

Ir a la plantilla Ejemplo de diagrama de flujo de contabilidad
Ejemplo de procesamiento y calificación de clientes potenciales
Utilizado con:

Ir a la plantilla Ejemplo de procesamiento y calificación de clientes potenciales
Plantilla de flujo de correo electrónico
Utilizado con:

Ir a la plantilla Plantilla de flujo de correo electrónico