Mapa conceptual de gestión de ventas
Esta plantilla funciona en los siguientes productos:
*Para los planes Team y Enterprise
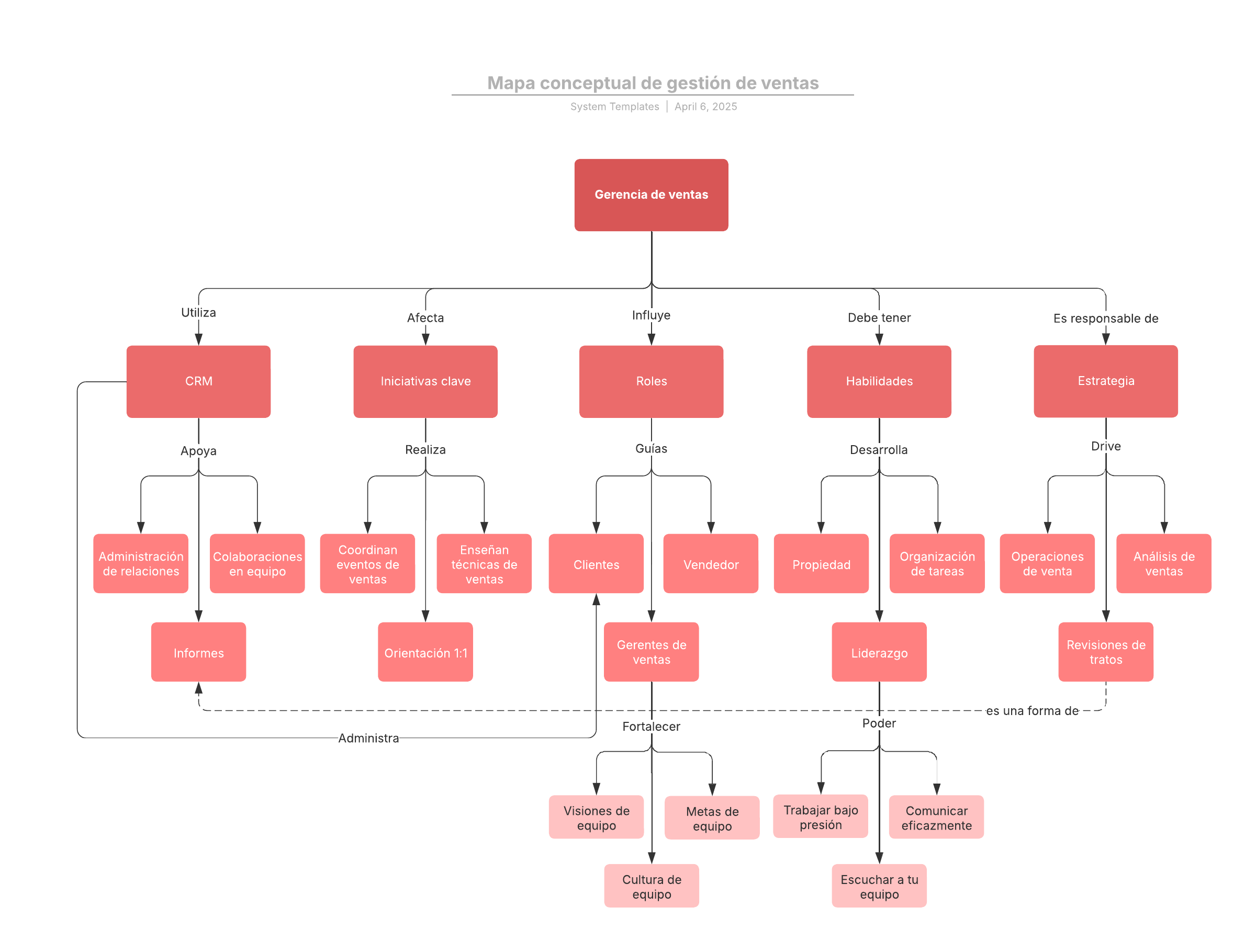
Esta plantilla de mapa conceptual de administración de ventas puede ayudarte a:
- Ayudar a la gerencia de ventas a comprender sus responsabilidades clave.
- Dar a la gerencia de ventas un marco de métodos para ejecutar sus responsabilidades.
- Proporcionar perspectivas para ayudar a los líderes de ventas a interpretar las necesidades de tutoría de su equipo.Abre esta plantilla para ver un ejemplo detallado de un tablero de embudo que puedes personalizar según tu caso de uso.
Plantillas relacionadas
Diagrama de Venn de dos conjuntos (para imprimir)
Utilizado con:

Ir a la plantilla Diagrama de Venn de dos conjuntos (para imprimir)
Ejemplo de diagrama de Venn de cinco conjuntos
Utilizado con:

Ir a la plantilla Ejemplo de diagrama de Venn de cinco conjuntos
Ejemplo de diagrama de Venn de 2 conjuntos
Utilizado con:

Ir a la plantilla Ejemplo de diagrama de Venn de 2 conjuntos