Exemple de logigramme d'interface utilisateur
Ce modèle fonctionne sur les produits suivants :
*Pour les forfaits Équipe et Entreprise
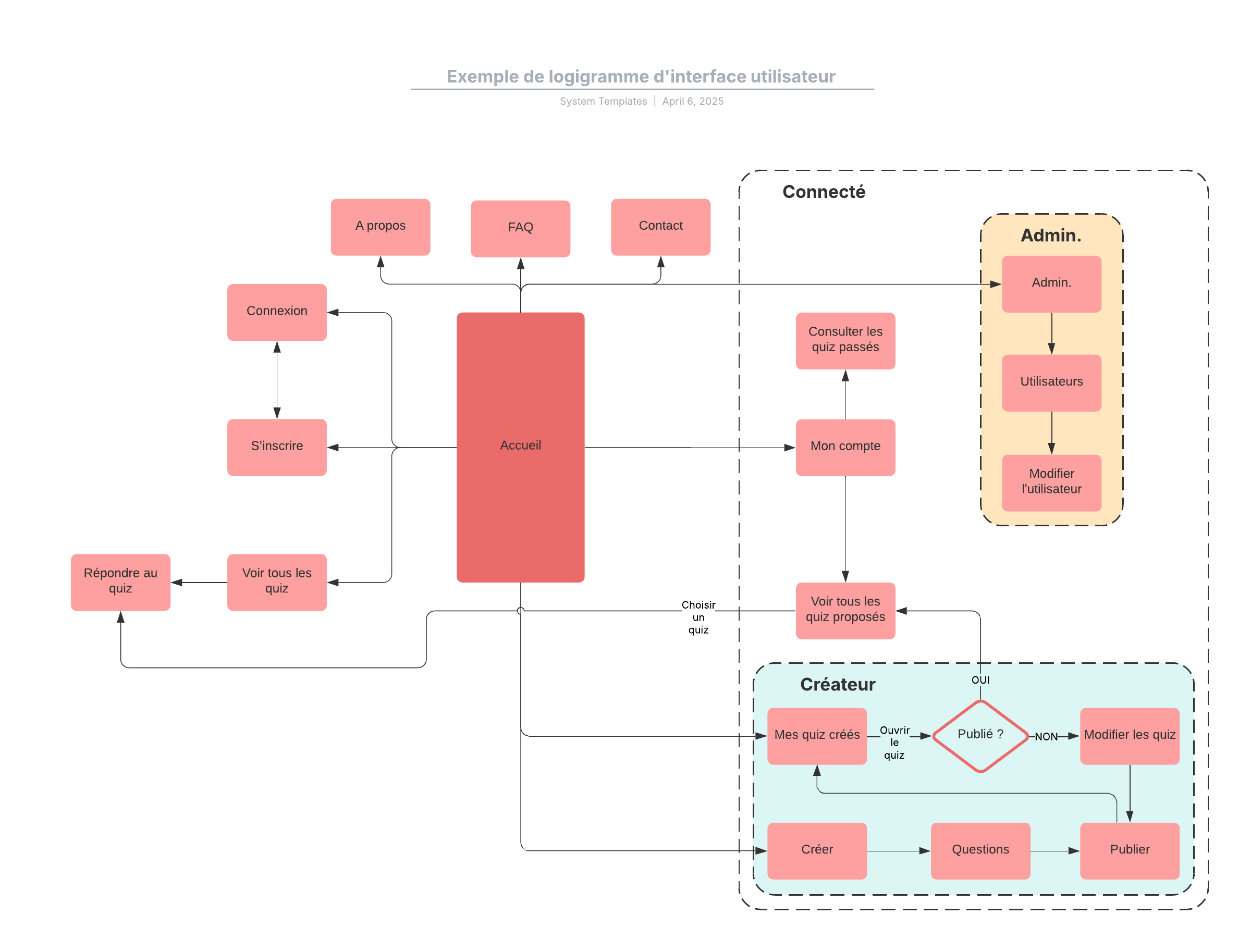
Ce modèle de flux d’interface utilisateur peut vous aider à :
- modéliser les interactions des utilisateurs avec un produit ;
- représenter le parcours d'un utilisateur sur l'interface d'un logiciel ;
- obtenir une vue d'ensemble du parcours utilisateur sur plusieurs pages d'un site Web ou d'un logiciel.
Ouvrez ce modèle pour visualiser un exemple détaillé de flux d'interface utilisateur, à personnaliser selon votre cas d'utilisation.
Modèles connexes
Exemple de carte de parcours client en 5 étapes
Utilisé avec:

Accéder au modèle Exemple de carte de parcours client en 5 étapes
Wireframe pour page de connexion ou d'inscription mobile
Utilisé avec:

Accéder au modèle Wireframe pour page de connexion ou d'inscription mobile
Exemple de modèle de service pour le secteur de la restauration
Utilisé avec:

Accéder au modèle Exemple de modèle de service pour le secteur de la restauration