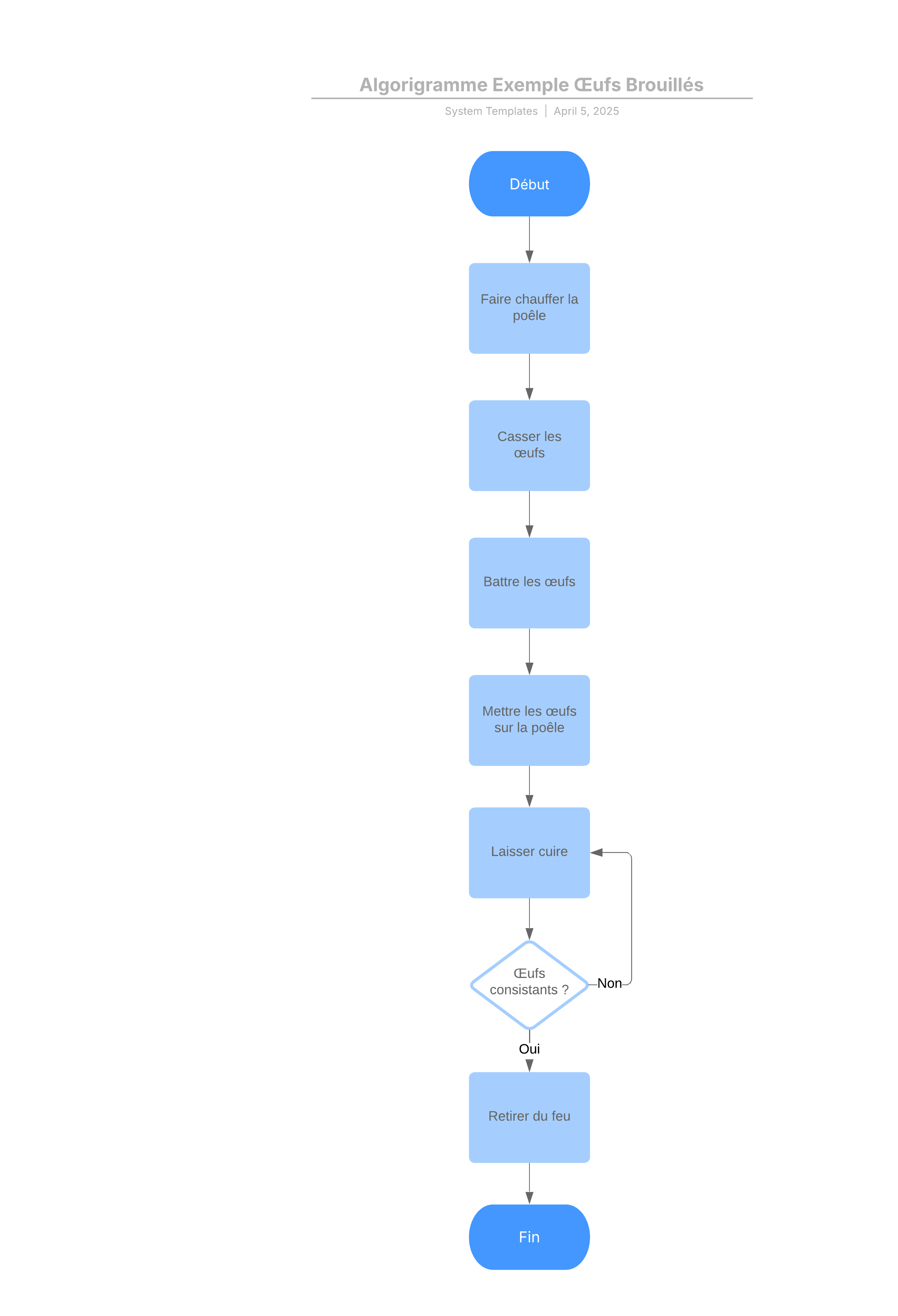
Exemple d'algorigramme pour oeufs brouillés
Ce modèle fonctionne sur les produits suivants :
*Pour les forfaits Équipe et Entreprise
Ce modèle d’algorigramme va vous être utile pour :
- Visualiser facilement les blocks, les boucles, les tests et les erreurs de votre algorithme.
- Visualiser votre idée d’algorithme.
- Utiliser correctement les structures appropriées à votre algorithme.
Ouvrez ce modèle pour voir un exemple d’algorigramme que vous pouvez personnaliser.
Modèles connexes
Exemple de cartographie de chaîne de valeur
Utilisé avec:

Accéder au modèle Exemple de cartographie de chaîne de valeur
Modèle de diagramme de processus métier
Utilisé avec:

Accéder au modèle Modèle de diagramme de processus métier