Exemple de carte conceptuelle en toile d'araignée
Ce modèle fonctionne sur les produits suivants :
*Pour les forfaits Équipe et Entreprise
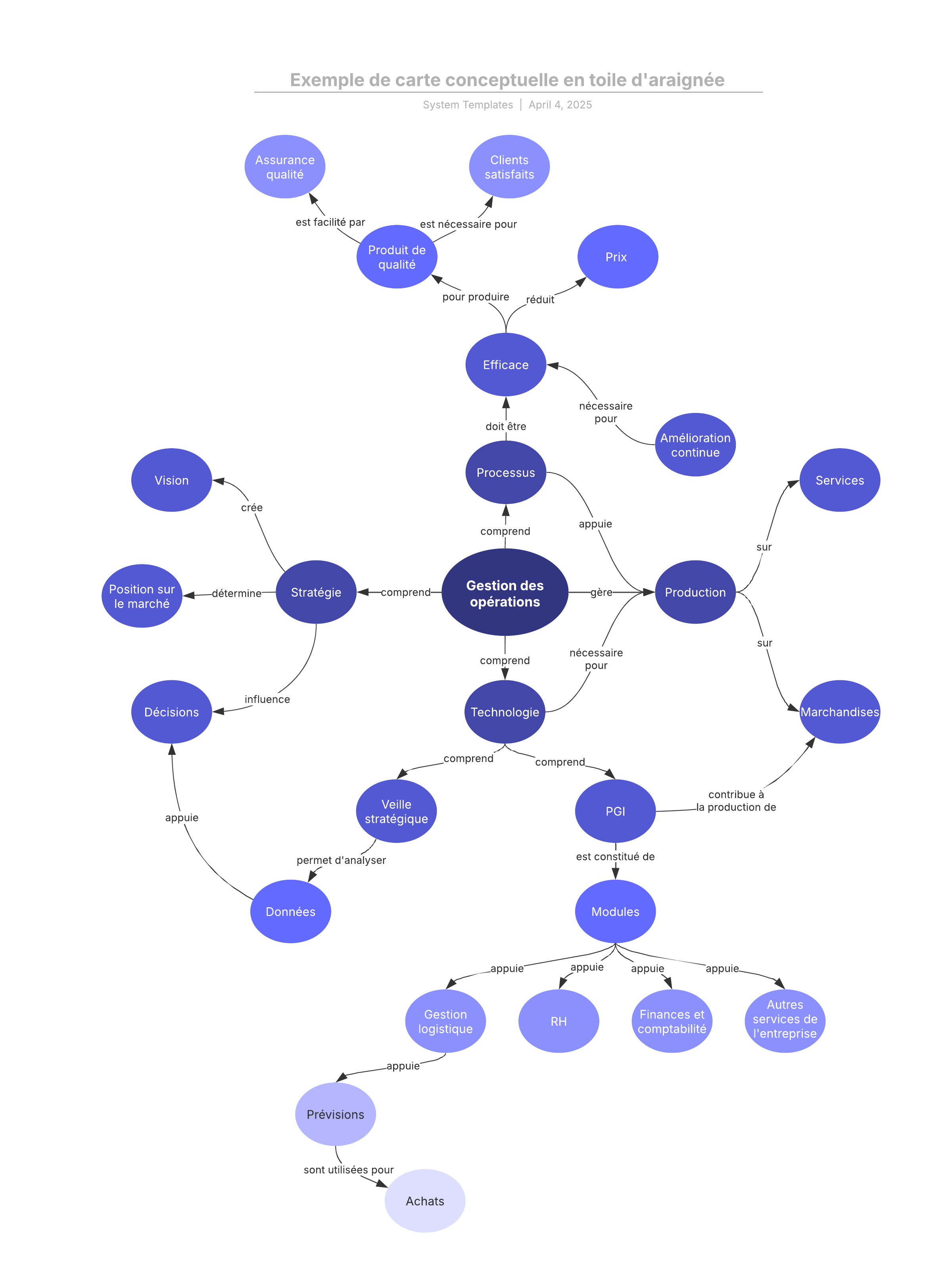
Ce modèle de carte conceptuelle en toile d'araignée peut vous aider à :
- Représenter visuellement les relations entre les concepts et les idées liés à la gestion des opérations.
- Expliquer les liens entre les concepts.
- Organiser vos concepts en plaçant votre concept principal au centre et vos sous-concepts autour de lui.
Ouvrez ce modèle pour afficher un exemple détaillé de carte conceptuelle en toile d'araignée que vous pouvez personnaliser selon votre cas d'utilisation.
