Exemple de logigramme d'API à couloirs
Ce modèle fonctionne sur les produits suivants :
*Pour les forfaits Équipe et Entreprise
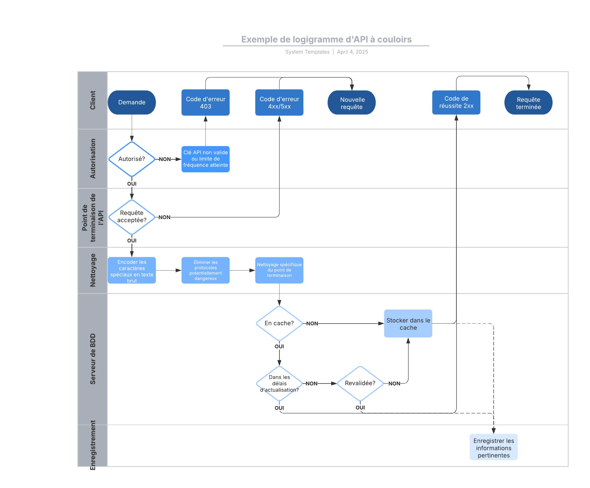
Ce modèle de logigramme d'API à couloirs peut vous aider à :
- obtenir une vue d'ensemble du cycle de vie de votre API ;
- identifier les doublons et autres possibilités d'optimisation ;
- documenter le cycle de vie de votre API.
Ouvrez ce modèle pour afficher un exemple détaillé de logigramme d'API à couloirs, à personnaliser selon votre cas d'utilisation.
Modèles connexes
Exemple de processus de fabrication collaboratif BPMN
Utilisé avec:

Accéder au modèle Exemple de processus de fabrication collaboratif BPMN