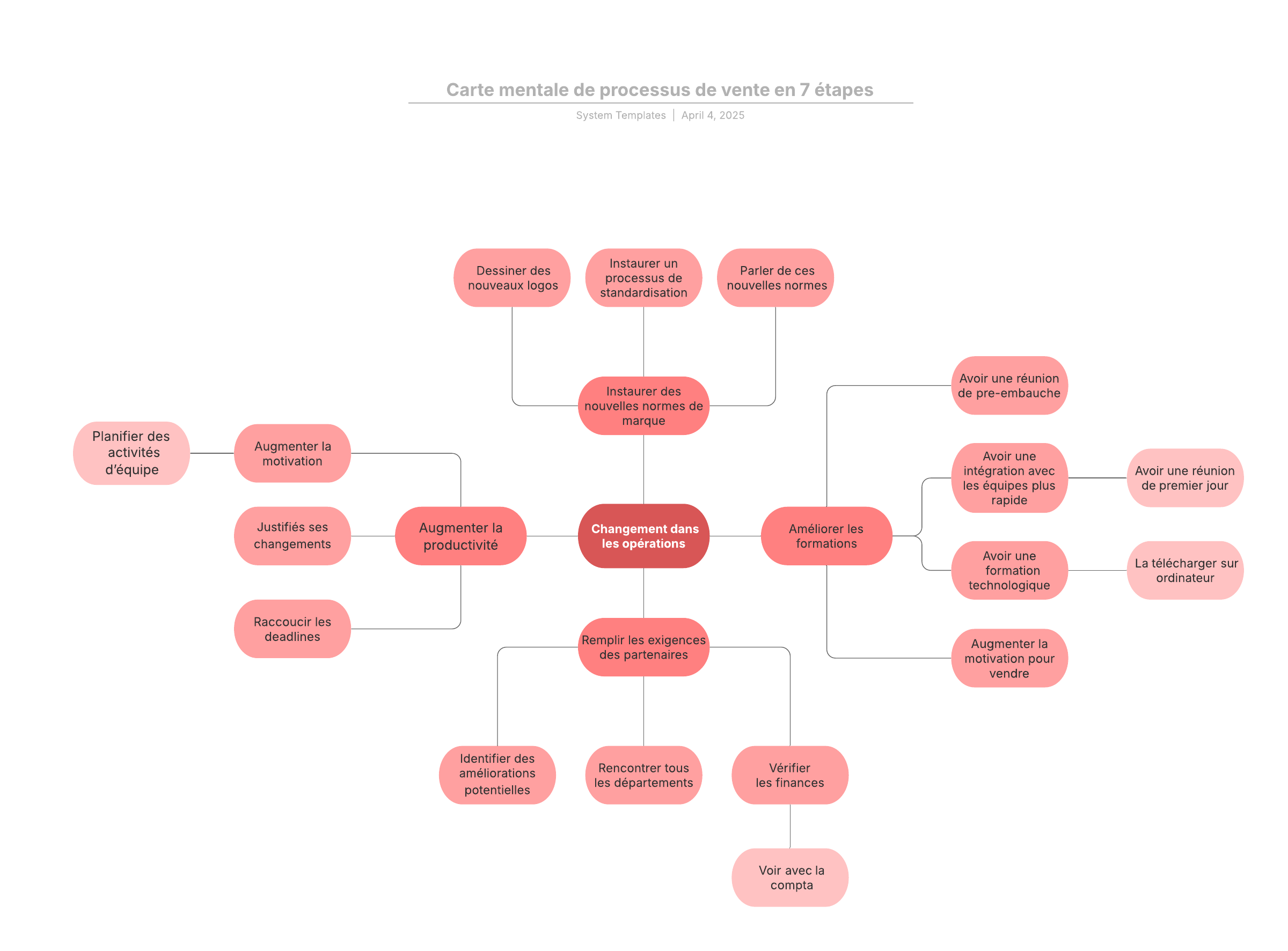
Exemple de carte mentale de processus de vente
Ce modèle fonctionne sur les produits suivants :
*Pour les forfaits Équipe et Entreprise
Ce modèle de carte mentale vous est utile pour :
- Représenter vos idées ou informations visuellement.
- Faire un brainstorming.
- Voir de nouvelles connections.
Ouvre cet exemple et ajoutes-y des nouvelles idées. Personnalise ce modèle et rend-le unique pour ton projet.
Modèles connexes
Exemple d'organigramme basé sur des données
Utilisé avec:

Accéder au modèle Exemple d'organigramme basé sur des données