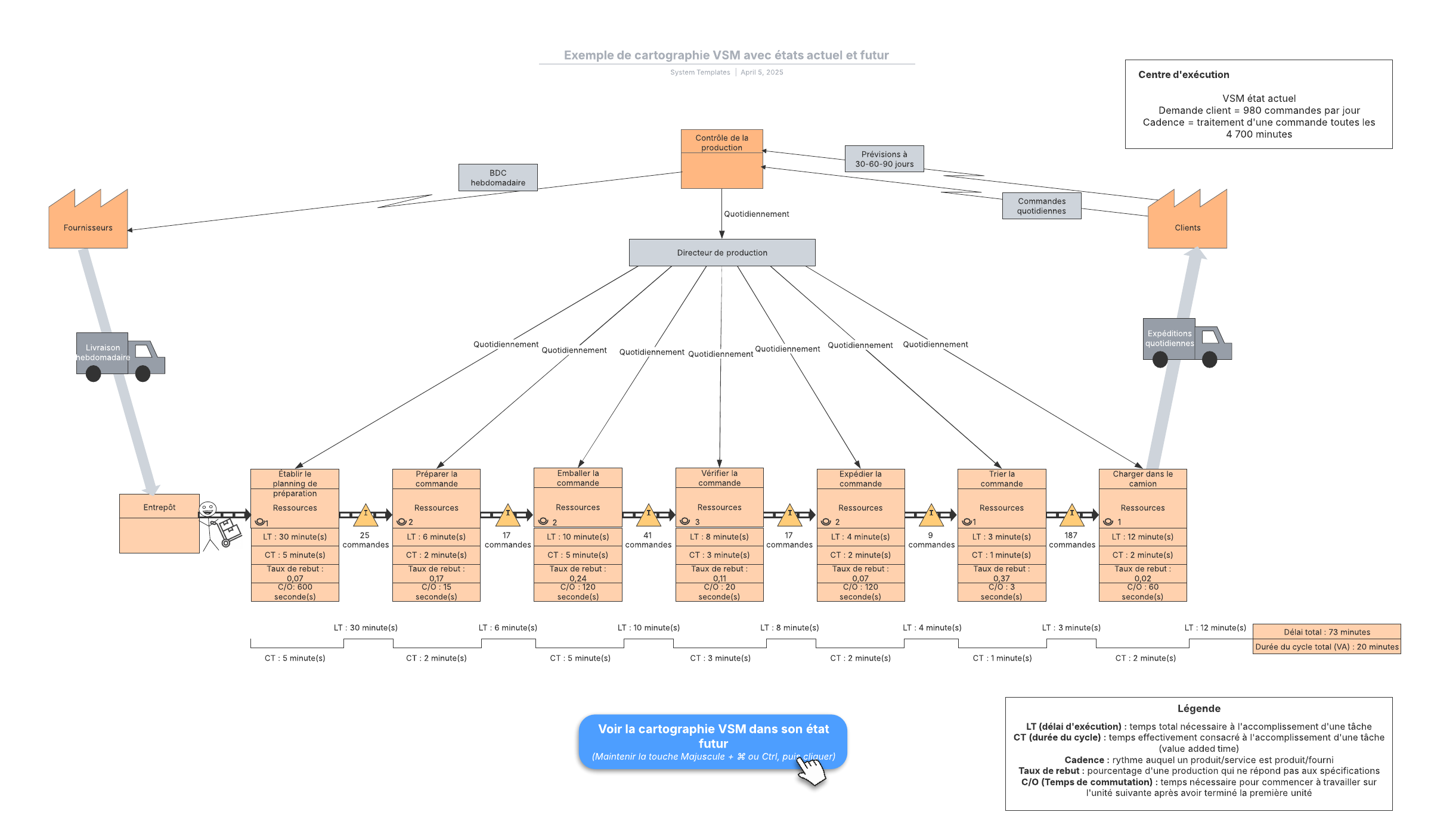
Exemple de cartographie VSM avec états actuel et futur
Ce modèle fonctionne sur les produits suivants :
*Pour les forfaits Équipe et Entreprise
Ce modèle de cartographie VSM orientée produit peut vous aider à :
- illustrer et analyser les étapes de production d'un produit ou de fourniture d'un service ;
- vous concentrer sur la réduction du temps consacré à des activités sans valeur ajoutée afin d'accroître l'efficacité ;
- basculer entre les états actuel et futur de votre chaîne de valeur orientée produit.
Ouvrez ce modèle pour afficher un exemple détaillé de cartographie VSM orientée produit, à personnaliser selon votre cas d'utilisation.
Modèles connexes
Cartographie des chaînes de valeur (VSM) pour le secteur des services
Utilisé avec:

Accéder au modèle Cartographie des chaînes de valeur (VSM) pour le secteur des services
Exemple de logigramme de processus de conception
Utilisé avec:

Accéder au modèle Exemple de logigramme de processus de conception