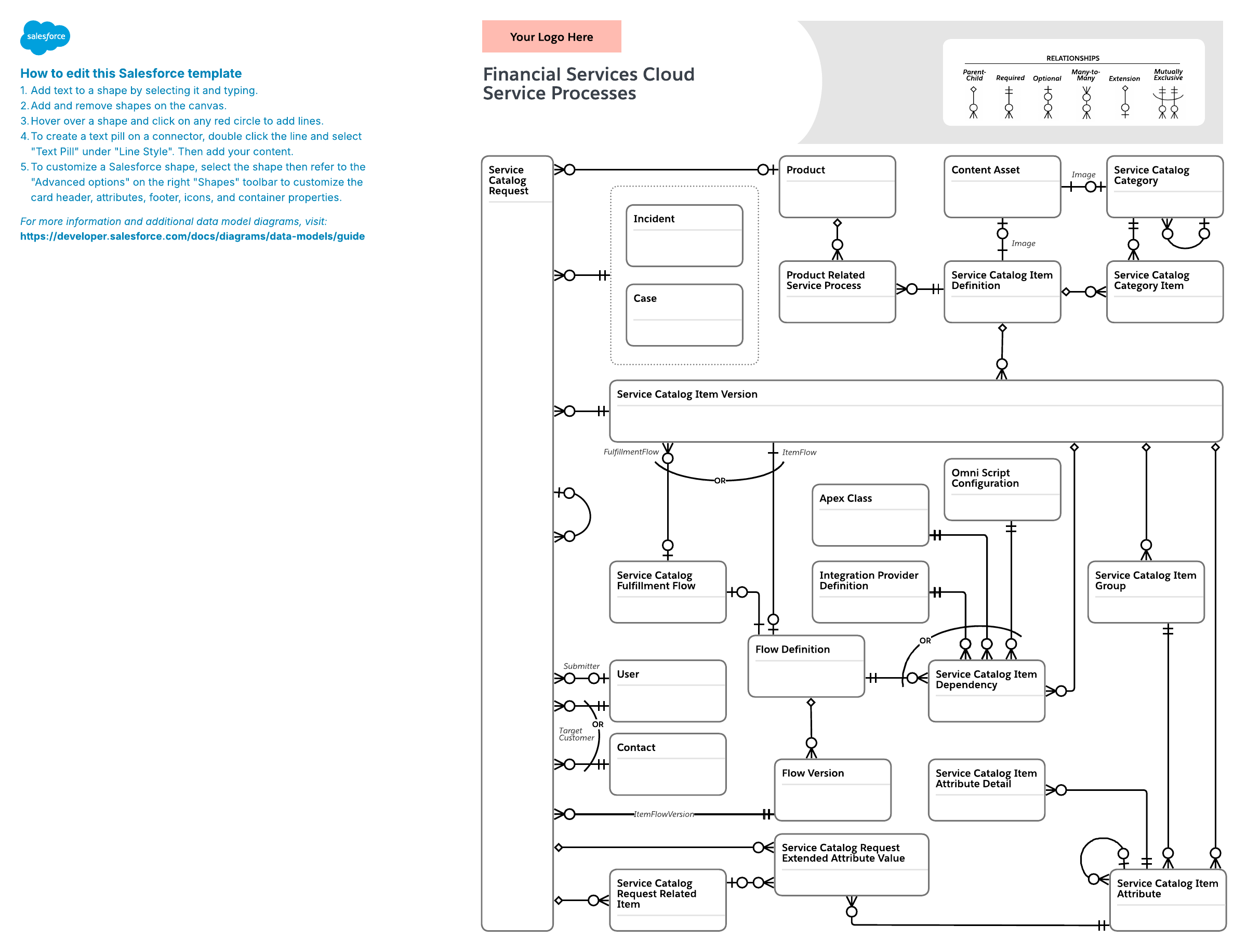
Financial Services Cloud: Service Processes

This template works on the following products:

Lucidchart logo
Use this template

*For all Lucid plan types

Related templates

Go to HR concept map example template

HR concept map example

Used with:

Go to HR concept map example template

Go to Critical-to-quality tree template

Critical-to-quality tree

Used with:

Go to Critical-to-quality tree template

Go to X-shaped matrix template

X-shaped matrix

Used with:

Go to X-shaped matrix template

Get Started

  • Enterprise
  • Contact Sales
  • Pricing
PrivacyLegalCookie privacy choicesCookie policyYour privacy choices iconYour privacy choices
  • LinkedIn
  • Twitter
  • Instagram
  • Facebook
  • YouTube
  • Glassdoor
  • TikTok

© 2026 Lucid Software Inc.