HR concept map example
This template works on the following products:
*For Team and Enterprise plans
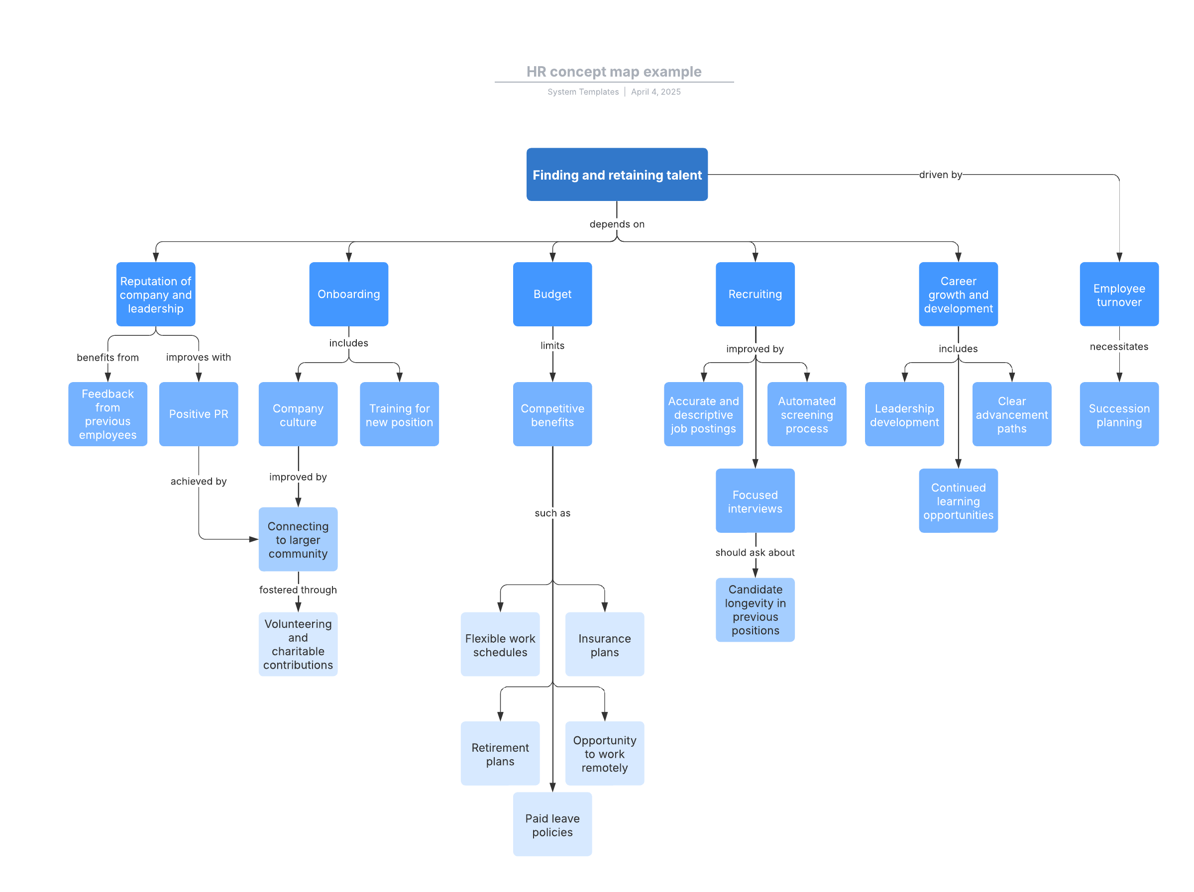
This HR concept map template can help you:
- Visually represent relationships between concepts and ideas related to human resources and talent management.
- Explain connections between concepts.
- Organize your concepts by placing your main concept at the top and your sub-concepts below it.
Open this template to view a detailed example of an HR concept map that you can customize to your use case.
