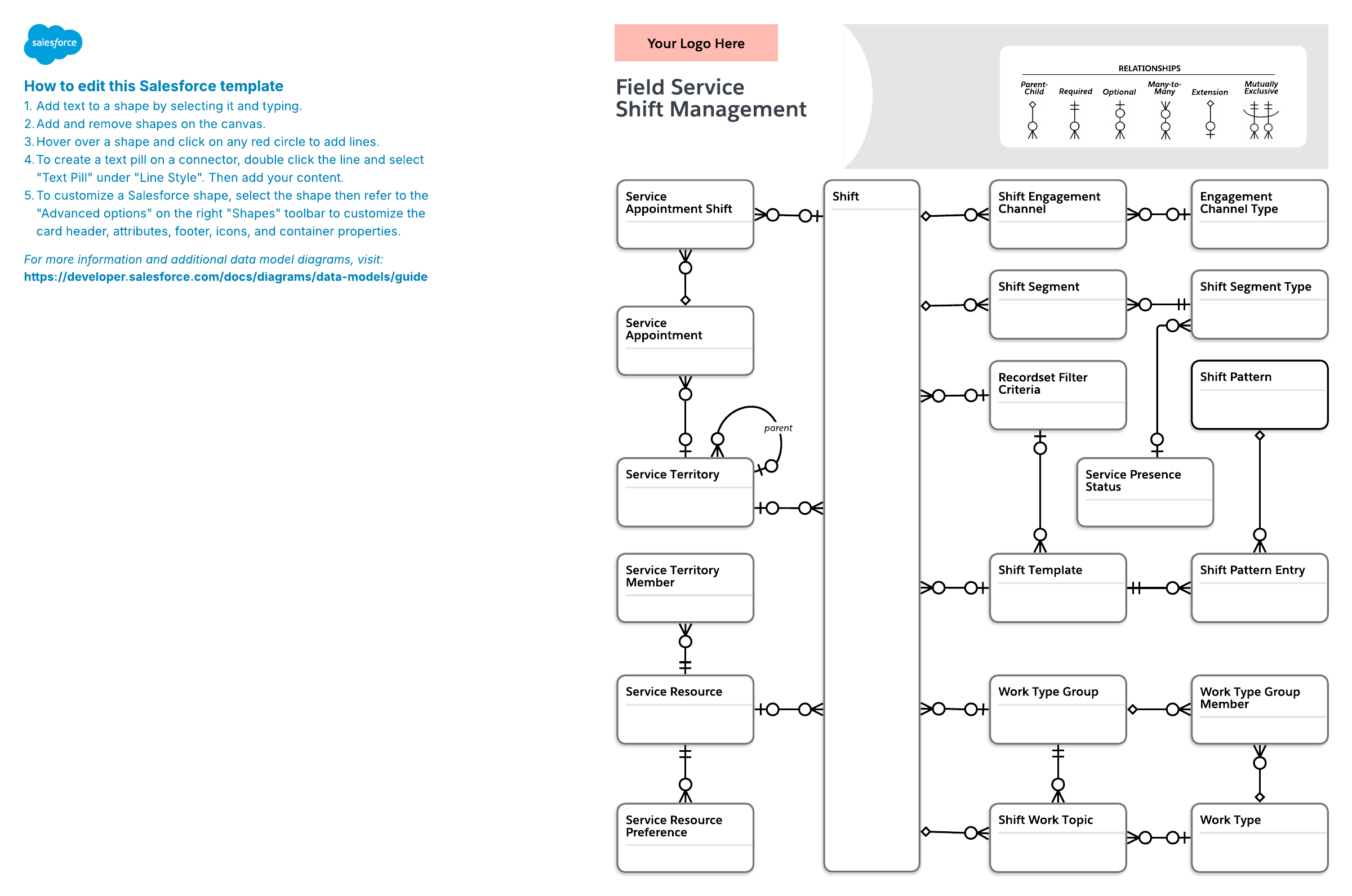
Field Service: Shift Management

This template works on the following products:

Lucidchart logo
Use this template

*For all Lucid plan types

Related templates

Go to Waste analysis and heat map template

Waste analysis and heat map

Used with:

Go to Waste analysis and heat map template

Go to Conference floor plan example template

Conference floor plan example

Used with:

Go to Conference floor plan example template

Go to Commerce Cloud: Promotions template

Commerce Cloud: Promotions

Used with:

Go to Commerce Cloud: Promotions template

Get Started

  • Enterprise
  • Contact Sales
  • Pricing
PrivacyLegalCookie privacy choicesCookie policyYour privacy choices iconYour privacy choices
  • LinkedIn
  • Twitter
  • Instagram
  • Facebook
  • YouTube
  • Glassdoor
  • TikTok

© 2026 Lucid Software Inc.