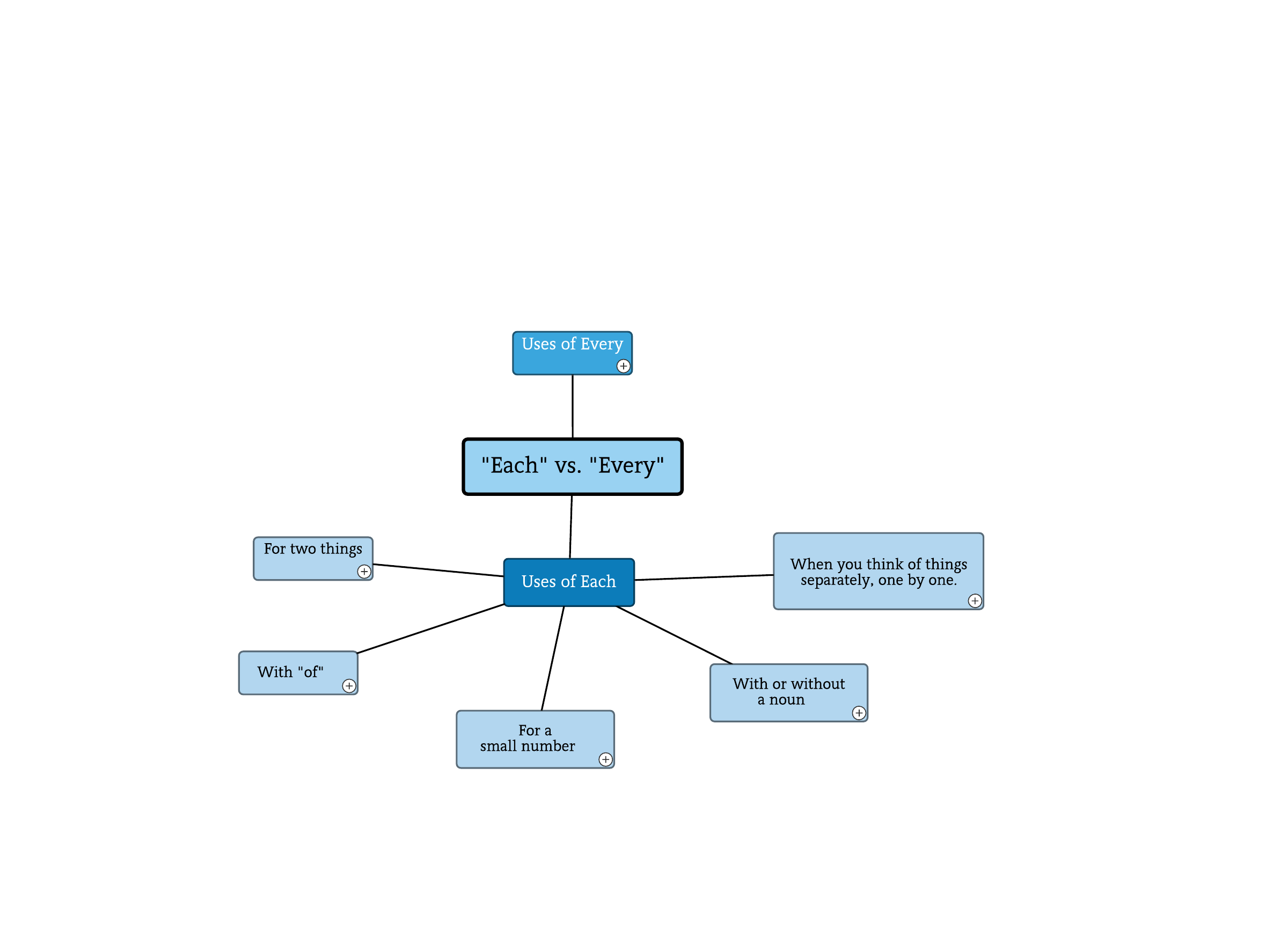
Grammar mind map - each vs. every
This template works on the following products:
*For all Lucid plan types
Related templates
Primary Source Analysis Graphic Organizer
Used with:

Go to Primary Source Analysis Graphic Organizer template
This template works on the following products:
*For all Lucid plan types
Used with:

Go to Primary Source Analysis Graphic Organizer template