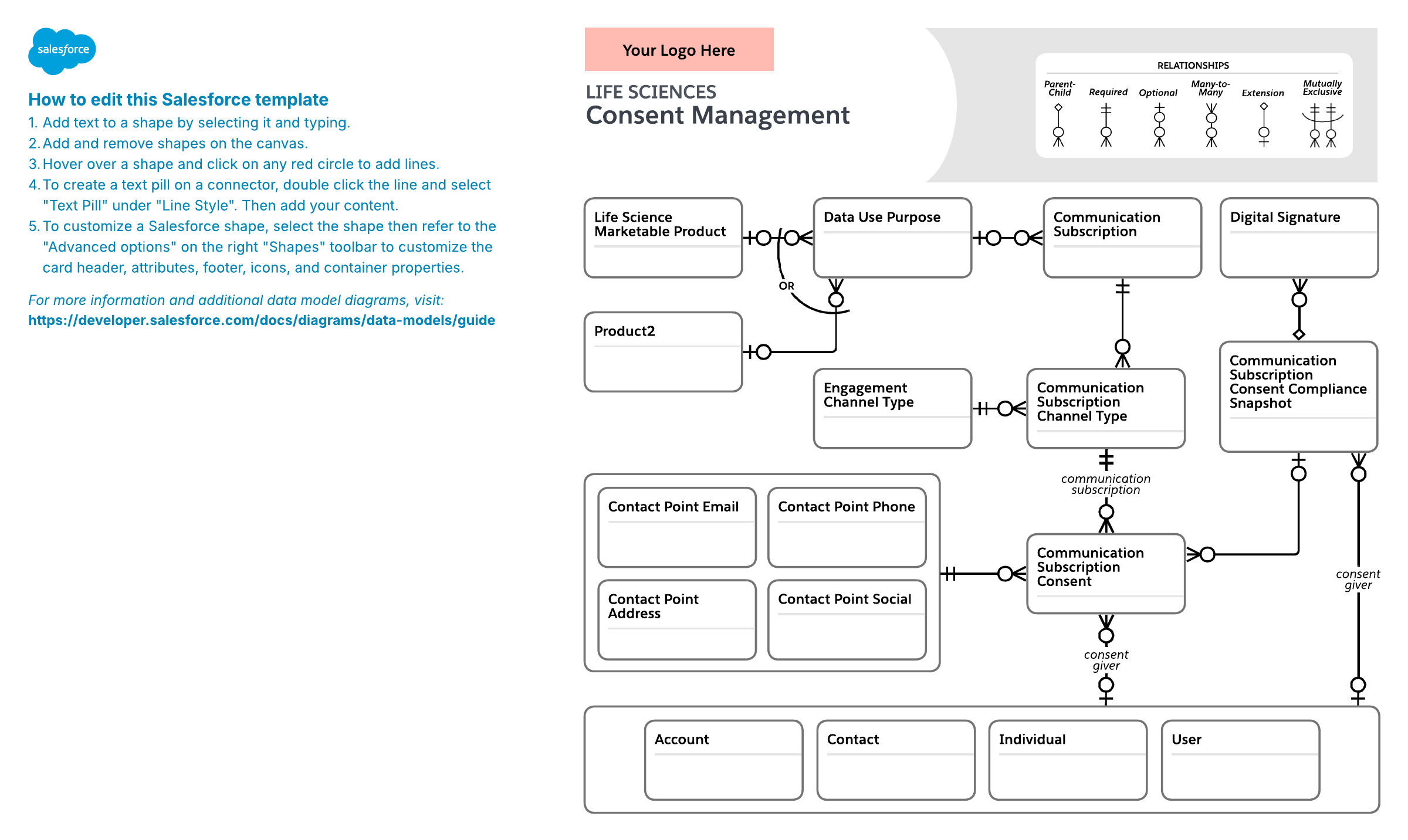
Life Sciences – Consent Management
This template works on the following products:
*For all Lucid plan types
Related templates
The Salesforce Data 360: Customer Zero Implementation
Used with:

Go to The Salesforce Data 360: Customer Zero Implementation template
Health Cloud: Intelligent Appointment Management
Used with:

Go to Health Cloud: Intelligent Appointment Management template