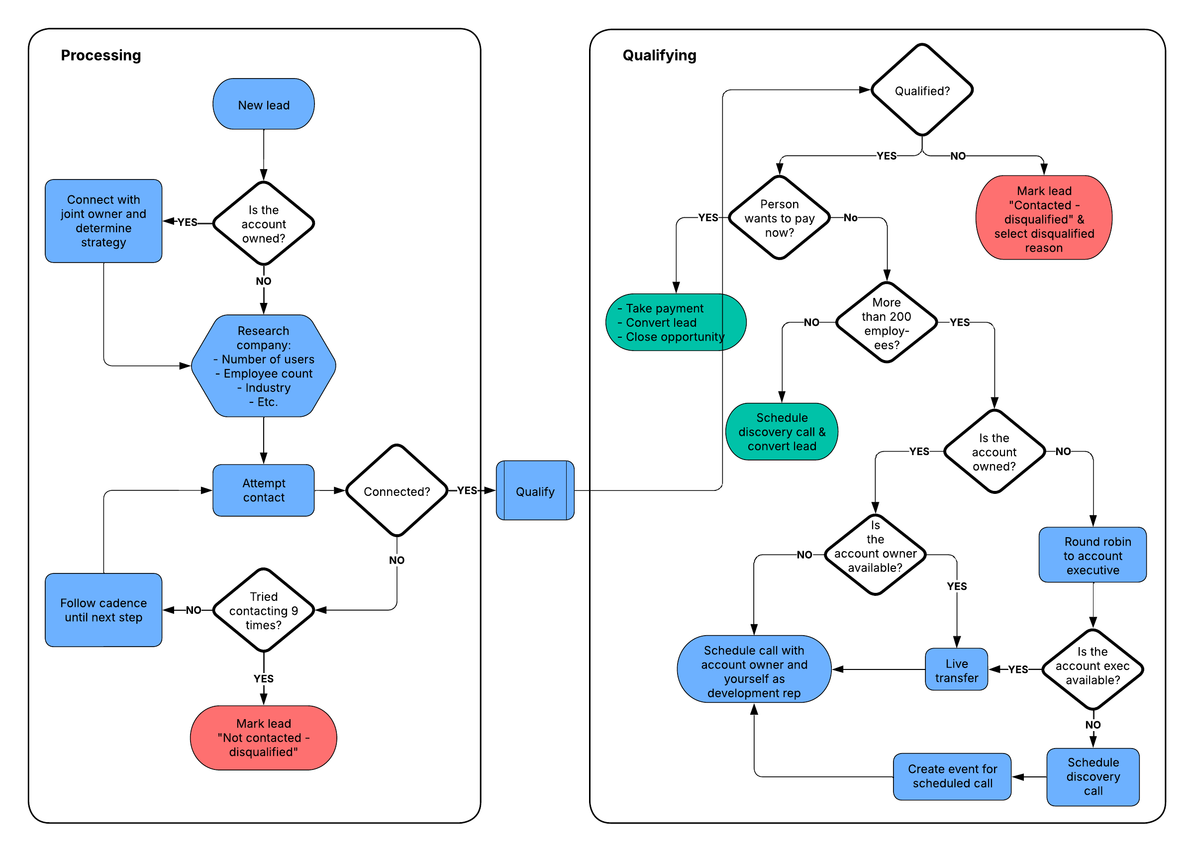
Processing and qualifying leads example
This template works on the following products:
*For Team and Enterprise plans
This processing and qualifying leads example template can help you:
- Visualize your leads qualifying process to capitalize on leads.
- Accurately assign leads to the correct account manager.
- Create a process for converting the leads.
Open this template to view a detailed example of a processing and qualifying leads diagram that you can customize to your use case.
Related templates
Roles/responsibilities framework example
Used with:

Go to Roles/responsibilities framework example template