Travel reservation use case diagram example
This template works on the following products:
*For Team and Enterprise plans
This travel reservation use case template can help you:
- Organize the details of your system’s users (also known as actors).
- Map out users’ interactions with a travel reservation system.
- Access the UML shape libraries.
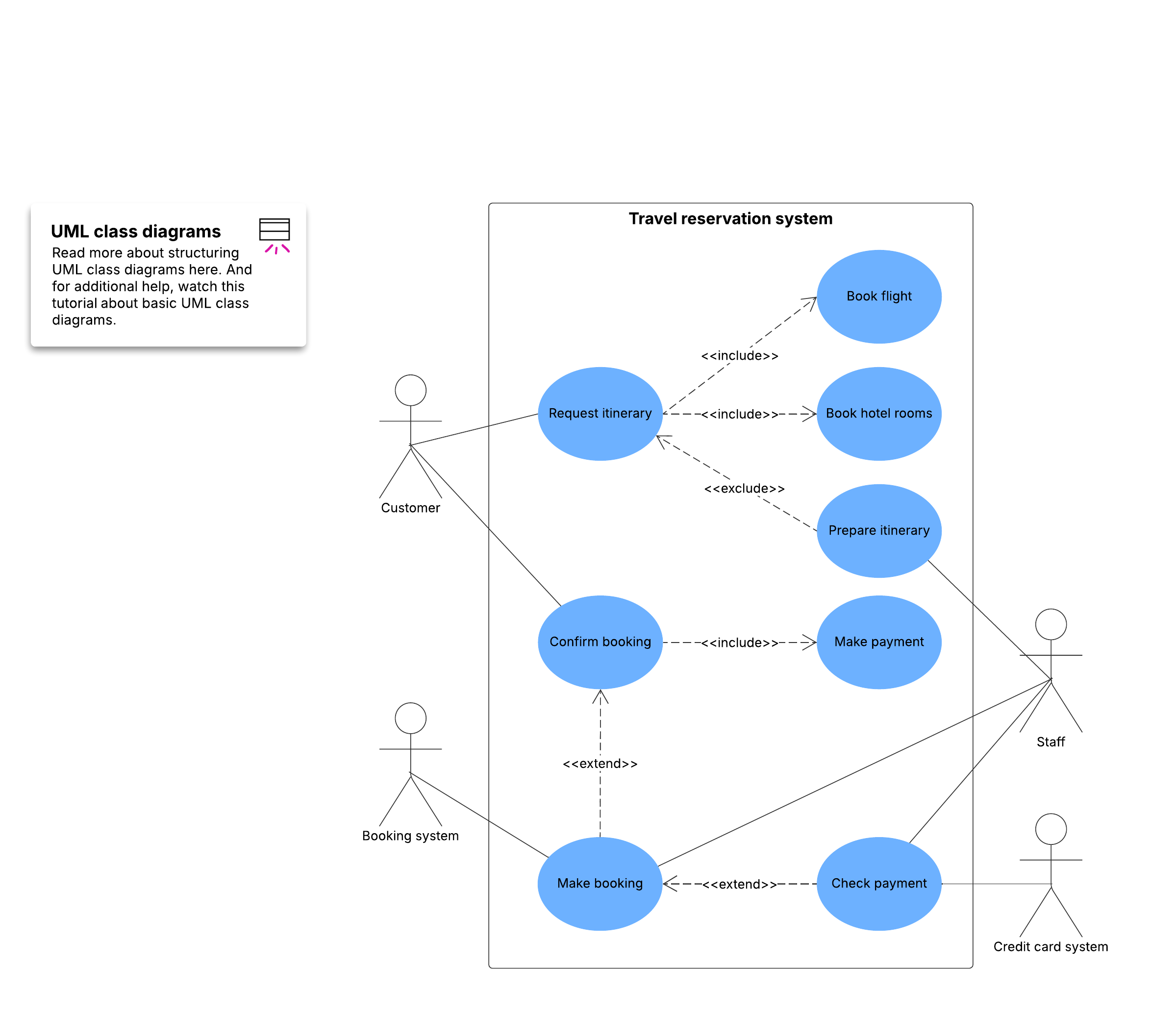
Open this template to view a detailed example of a travel reservation use case diagram that you can customize to your use case.
What is the travel reservation use case diagram example template?
This template is for a travel company, showing a flowchart for a travel reservation system. Look at this example template to get ideas, then personalize it to make it your own.
Benefits of using the travel reservation use case diagram example template
When you use this template, you can organize the details of your system’s users, or actors. You’ll map out their interactions with the travel reservation system as you do. This helps you visualize the process from the customers’ perspective so you can anticipate pain points and alleviate them.
As you work with this template, you can use the UML shape libraries, which makes modeling any system quick and easy.
How to use the travel reservation use case diagram example template in Lucidchart
If you’re ready to customize this template, you can fill it in directly or start by importing data. Click Import Data on your screen's bottom left to import data from another source.
To format shapes, click on them, then select Shape Options. You can select fill and line colors from there to make the template look just right.
If you need to add lines between shapes, hover over the shape and click on any red circle. To add text to a line, double-click it and just start typing. You can also format lines with the properties bar at the top of the canvas.
To learn more about this template, Lucidchart in general, or how to create your own diagrams, click the buttons on the right of the document. We’ve included a tutorial video as well to answer your questions and help you get started.
