
How to future-proof data infrastructure
Reading time: about 7 min
Key takeaways:
-
Future-proofing isn’t solely about the future. True future-proofing starts with a strategic understanding of your business’s current needs and past failures to make informed decisions that align with the organization’s goals moving forward.
-
Strategic planning is a balancing act. There are several frameworks that can help prepare an organization for the future, including considering the full cost of change, balancing short-term wins with long-term projects, and more.
-
Visual collaboration is a foundational tool as you prepare for the future. They are critical for converting complex information into clear, shared understanding.
When you see the term “future-proof,” you likely think of a flawless, one-size-fits-all solution that can withstand any impending change. While this type of holy-grail solution doesn’t actually exist, future-proofing is a very real concept to IT leaders, who are expected to navigate ever-evolving technology and ongoing security threats, all while keeping the lights on for daily operations.
This type of forward thinking is exhausting and requires leaders to balance reactive troubleshooting with proactive planning, as failing to anticipate a shift can cost your organization.
So, how do you successfully prepare for the future without that one-size-fits-all solution? We chatted with David Torgerson, VP of technology and security at Lucid, to get his take.
The foundation of a future-proof IT structure
It turns out that the foundation of future-proofing isn’t just about the future. To anticipate your organization's future needs successfully, you must stay grounded in the past and present while analyzing examples of business successes and failures, both within and outside your organization.
Torgerson elaborates: “True future-proofing doesn’t come from adopting the latest technology, but from obtaining as deep an understanding of your business needs as possible. When the focus is only forward, it’s very easy to miss the edge cases and nuance that the current state considers.”
Before you can ask the exciting questions like “Which technology should we use?” or “What’s coming up next?”, it’s vital to ask more fundamental questions about your current state. These questions could include, “What are we trying to accomplish in the next six months? What about a year? Two years?” or “What are our biggest challenges right now?”
Lucid offers many templates to help with this kind of analysis, like this strategic planning template.

Torgerson adds, “It can feel challenging not to get excited about the latest and greatest applications, but without a foundation firmly rooted in what’s already happened and what’s currently happening within your company, you’ll never successfully prepare [your company]er for the future.”
How to future-proof your business IT structure
As you develop a deep understanding of your business and its current needs, consider these strategies and frameworks for anticipating the future.

1. Building an IT structure for the foreseeable future
When approaching future-proofing, it’s natural to want to find “the best” solutions, but the truth is, you only need to find one that meets your needs right now. Rather than seeking permanent solutions, look for ones that will serve your five to ten-year or even two to three-year roadmaps. Because the future is impossible to predict accurately, the only way to build a scalable infrastructure is to focus on solutions that are modular, so that as business needs adapt, you can quickly pivot.
Example:
Perhaps you find on-premise hardware that seems like a long-term solution and would meet all your business needs, but it’s relatively inflexible and expensive. The scalability and adaptability of a more modular, short-term solution like a cloud-based service could actually serve you better in the long run. Not only would it save money, but it would make it easy to pivot as business needs change.
Analyzing the past and present while looking ahead to the future requires a careful analysis of data, trends, and patterns. Our favorite way to approach complex data analysis? Visuals.
Visuals ensure stakeholders are foundationally on the same page about complicated processes and data for more informed decision-making. This is where Lucid truly shines.
Torgerson says, “Before you make critical decisions, Lucid can convert complex info into powerful visuals like process flows and diagrams that help you identify and visualize key bottlenecks and redundancies holding the business back. Visuals make that data easier to understand and ensure all decision-makers are on the same page.”

2. Considering the full cost of IT change
When evaluating new technology, don’t forget to budget for the full cost of change—not just the cost of the technology itself. Consider the following, which comprise the total cost of change:
-
Software/licensing fees
-
Employee training and onboarding
-
Productivity loss during migration
-
Existing system integration
-
Ongoing maintenance and support
Remember that implementation often takes longer and is more complex than a vendor’s suggested timeline. While an application could be up and going in just a couple of weeks, full implementation could take months. If the ROI of the new technology isn’t anticipated to come for a year or longer, it’s often better to hold off rather than jump to a solution immediately.
When evaluating opportunities, use a total cost of change model that includes all resources and time required to launch, instead of just the vendor’s price tag, to determine if the opportunity or solution will truly set your business up for the future successfully.
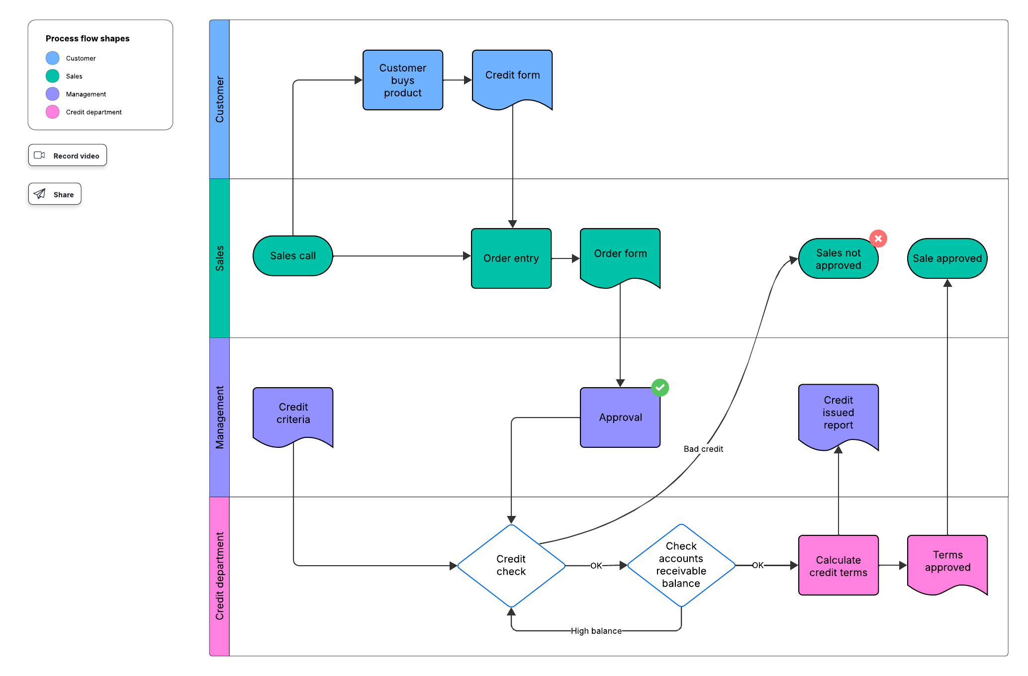
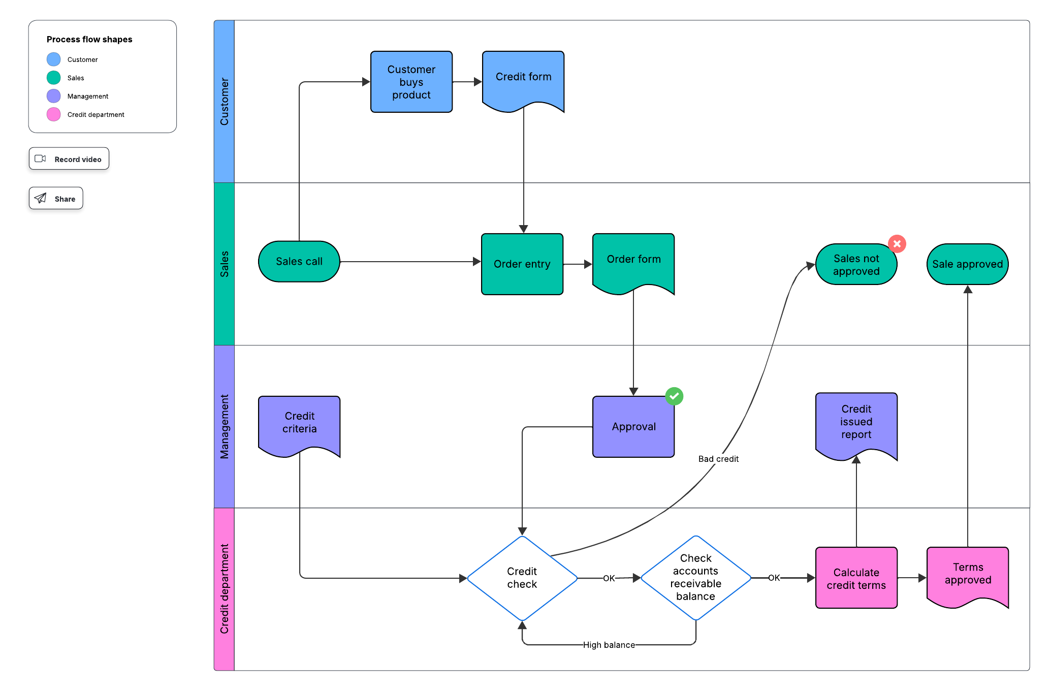
You can create a swimlane diagram to map out every single step of a software migration, from vendor selection to staff training, giving an accurate visual of the total cost and time required, rather than the vendor’s optimistic timeline.

3. Mastering the balance both short- and long-term projects
Future-proofing requires balancing a short-term and long-term mindset rather than getting stuck in one or the other. For optimal success, teams should maintain a balanced portfolio of initiatives, including high-value, quicker wins and foundational, long-term projects.
Consider the following as an example:
Quick win: Implementing a new collaboration tool for a single department that will enable them to work faster.
Long-term project: Migrating a legacy system to the cloud.
While the department would be excited to benefit from the immediate changes, the legacy system migration could ultimately save your organization more time and money. However, there is a place for both approaches—that’s where the balance comes in.
Torgerson suggests looking out for the following signs that you’re off balance and stuck in the short-term mindset:
-
Your organization has many projects with significant technical merit but low business value.
-
Overall, there is a lack of long-term vision.
Lucid makes it easy to create a matrix that plots high-impact projects against your team’s available resources, ensuring you maintain a healthy balance of quick wins and foundational projects.

4. Assessing your organization’s risk profile
With new technologies always around the corner, you’ll need to continually make a conscious, strategic choice about whether you want to be an early adopter or a more conscientious follower of any given technology. Being a first-mover may sound exciting and can provide an initial advantage, but waiting for the industry to mature can be a much safer, more informed path in the long run.
For example, let’s say an organization is deciding between two software providers. One seems extremely powerful and is being offered at an early-adopter discount. The other has been around a while and doesn’t have as many groundbreaking features, but it has a larger system of integrations and proven stability.
Upon further research, it’s discovered that the first solution doesn’t offer community support yet. Sometimes waiting to make a decision can lead to a more informed, safer path.
Before you jump into the latest trend, you must evaluate your organization’s risk tolerance. In other words, you must decide if your organization is comfortable with uncertainty or if it needs safety and stability right now.
You can use Lucid to create a virtual risk analysis. Map out all potential security threats, integration challenges, and downtime risks to get a clear picture of your organization’s true risk profile.

How Lucid can help your business
In the end, future-proofing isn’t about finding a single, perfect solution—it’s about empowering your organization to work smarter and more intentionally. With its many integrations, hundreds of templates to kickstart your work, and Accelerators to streamline documentation for the cloud and beyond, Lucid is flexible enough to help you consider and prepare for any future.

Get inspired by how Lucid’s own IT teams use Lucid to solve complex problems.
Go nowAbout Lucid
Lucid Software is the leader in visual collaboration and work acceleration, helping teams see and build the future by turning ideas into reality. Its products include the Lucid Visual Collaboration Suite (Lucidchart and Lucidspark) and airfocus. The Lucid Visual Collaboration Suite, combined with powerful accelerators for business agility, cloud, and process transformation, empowers organizations to streamline work, foster alignment, and drive business transformation at scale. airfocus, an AI-powered product management and roadmapping platform, extends these capabilities by helping teams prioritize work, define product strategy, and align execution with business goals. The most used work acceleration platform by the Fortune 500, Lucid's solutions are trusted by more than 100 million users across enterprises worldwide, including Google, GE, and NBC Universal. Lucid partners with leaders such as Google, Atlassian, and Microsoft, and has received numerous awards for its products, growth, and workplace culture.
Related articles
The IT team’s toolkit for effortless documentation
Get over 15 templates to document systems, processes, and projects—without the hassle.
Cutting through the noise: An IT leader’s framework for prioritization to maximize business value
Explore the ins and outs of prioritization with Lucid's VP of IT, David Torgersen.
How Lucid helps IT leaders save time
Lucid can help your IT team reclaim time and uncover potential for untapped innovation.
Guide to legacy system modernization for IT executives
Legacy systems are limiting your productivity. In this article, we explore frameworks to modernize legacy IT systems.
Bring your bright ideas to life.
By registering, you agree to our Terms of Service and you acknowledge that you have read and understand our Privacy Policy.