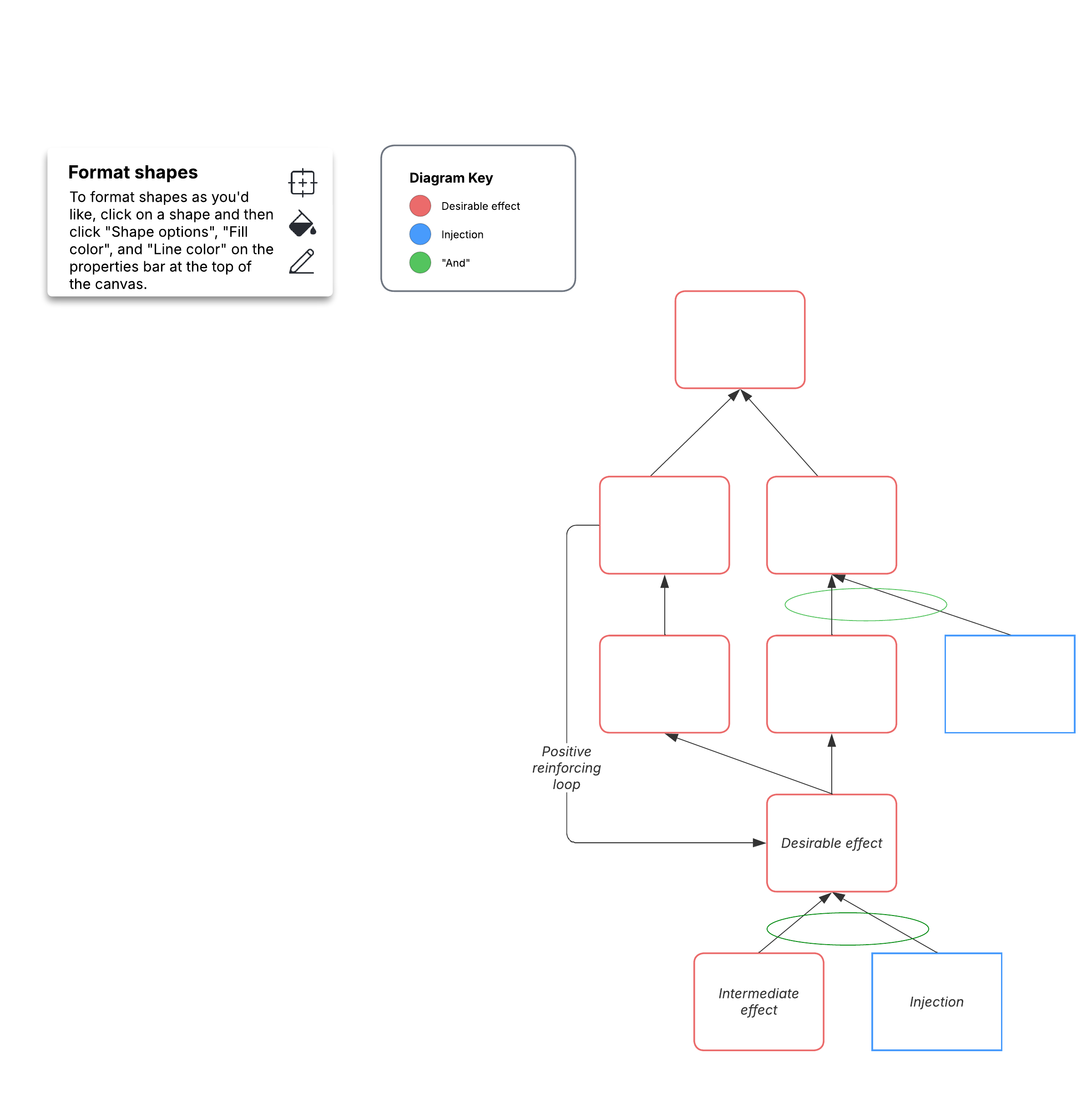
Future reality tree
This template works on the following products:
*For Team and Enterprise plans
This future reality tree template can help you:
- Visualize your future state.
- Identify injections (new ideas(s)) so you know how you will change your undesirable effects to desirable effects.
- Show positive reinforcing loops.
Open this template and add content to customize this future reality tree diagram to your use case.
