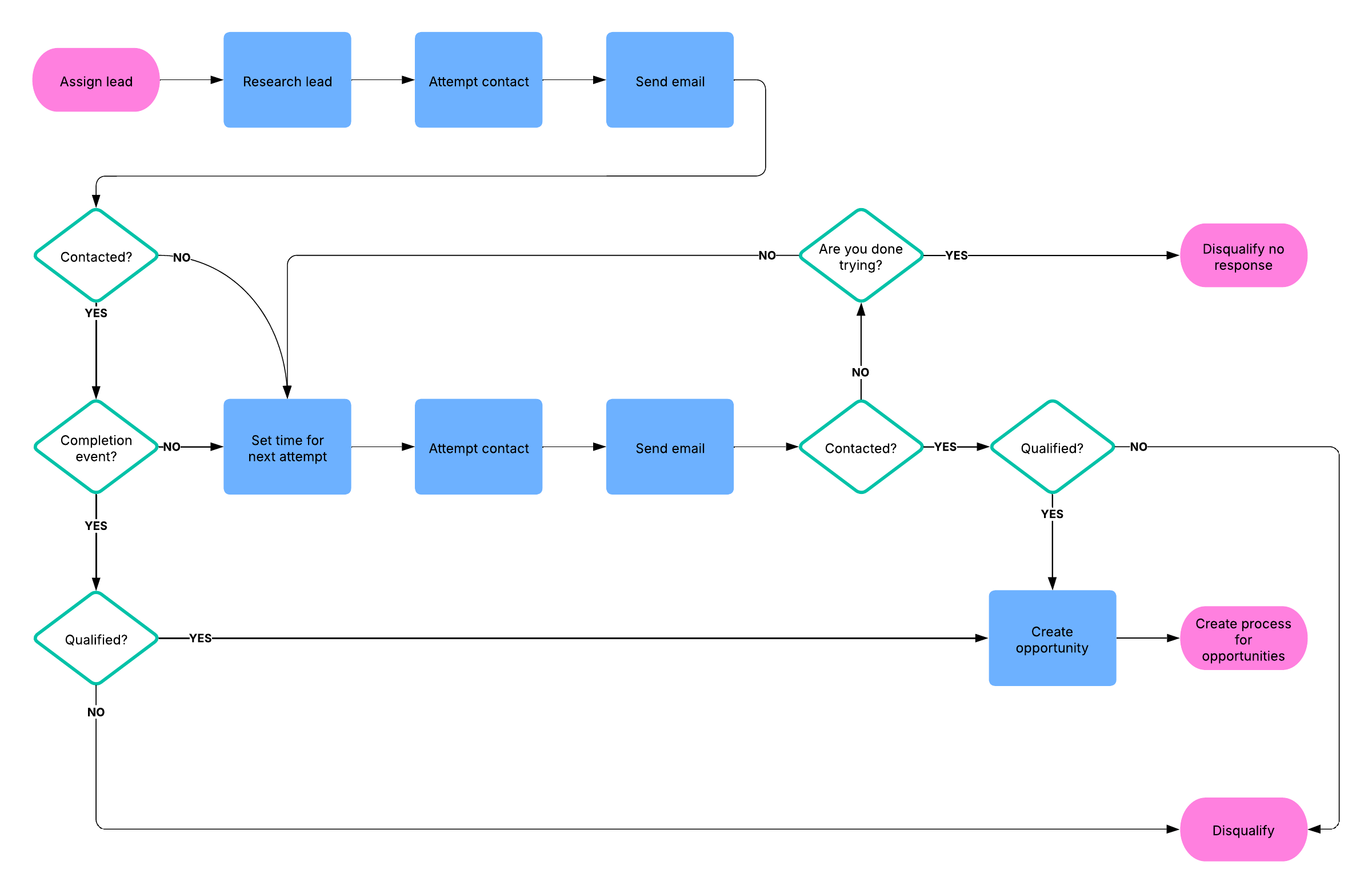
Sales process example
This template works on the following products:
*For Team and Enterprise plans
This sales process example template can help you:
- Visualize the sales process from start to finish.
- Understand when to qualify or disqualify leads.
- Collaborate with your colleagues.
Open this template to view a detailed example of a sales process that you can customize to your use case.
Related templates
Health Cloud: Advanced Therapy Management
Used with:

Go to Health Cloud: Advanced Therapy Management template
Marketing campaign plan with Smart Containers
Used with:

Go to Marketing campaign plan with Smart Containers template