
Root cause analysis: Digging deeper into problem-solving
Reading time: about 7 min
Topics:
When you see a weed in your garden, there are a few things you can do:
- Ignore it: This can cause the weed to spread until it eventually overtakes the other plants.
- Pluck it: This works only if you get the whole root. Weeds will likely grow back from a partial root.
- Dig it out: Use a tool to dig under the root so you can pull the entire weed. This keeps the weed from growing back and makes the garden easier to maintain.
Similarly, when you run into business problems, you can:
- Ignore it: Problems don’t fix themselves. Ignoring them can make the problem grow and cause significant downtime.
- Apply a workaround: A workaround can fix a symptom, but the underlying problem remains. This could lead to more problems down the road.
- Perform a root cause analysis: Dig down to find the root of your problem. When you understand the underlying cause, it helps you to formulate a viable solution that can keep the problem from coming back.
In this post, we’ll discuss what a root cause analysis is and why it’s important. We’ll also explain the root cause analysis process, and introduce you to root cause analysis tools templates and tools that will make it easier to diagnose and solve problems.
What is root cause analysis?
A root cause analysis (RCA) is a problem-solving process or technique used in various industries like healthcare, manufacturing, IT, and so on. RCA lets you look below the surface-level issues to find the actual cause of your problems. Finding the root cause helps you to implement the right solution to prevent future problems.
Core principles of root cause analysis
To effectively find the cause of a problem, there are several core principles that can help you in your RCA process. The following core principles will help you accurately find root causes so you can determine what the best solution is.
- Focus on finding and fixing the root causes rather than treating just the symptoms. Sometimes it’s important to treat the symptoms. This can help you to keep your processes running while you look for a cause and a viable solution.
- Focus on the underlying systemic issues. Ask “how” and “why” the problem happened rather than blaming individuals. Because a problem can be the result of many different factors, address the contributing factors to keep the problem from coming back.
- Make your analysis methodical and thorough. Look at all the data, reports, documentation, and relevant information. A thorough analysis of this data gives you the evidence that supports what the root cause is.
- Make conclusions based on evidence and not assumptions or opinions. Factual information leads to accurate conclusions and better potential solutions.
- Implement corrective actions that fix the current problem as well as reduce or eliminate future problems.
What are the benefits of root cause analysis?
Performing RCA offers several benefits, including:
- Better issue resolution: A thorough RCA ensures that you address the underlying factors that cause a problem so you don’t just treat the surface symptoms.
- Continuous improvement: Finding and addressing root causes can lead to improvement in your processes. As you apply what you learn from the RCA it can help you to recognize where improvements can be made. These continuous improvements lead to improved efficiency and higher-quality products.
- Risk mitigation: Because RCA focuses on the underlying issues, it becomes easier to find similar underlying issues in other areas of your system. This helps to reduce risks as you systematically implement solutions based on previous solutions that have worked successfully.
- Better decision-making: RCA gives you reliable and verifiable data. The data gives you insight that helps you to make better decisions, such as which RCA methods to use, which solutions to implement, and where to allocate necessary resources.
How do you perform a root cause analysis?
This section covers five general steps for performing RCA. This does not mean that these are the only steps. Your organization might include additional steps that don’t appear here, but these steps are a good starting point.
Step 1: Define the problem
Clearly define the problem. This includes describing what went wrong, when it happened, what the symptoms are, who witnessed it, etc.
Don’t try to tackle multiple problems at once. Instead, do RCA for each problem. This helps you to keep focused on the underlying factors that contribute to a specific problem. Some of these factors might also contribute to problems in other areas of your system. But that doesn’t mean that one solution will work for each problem. Focus on one problem at a time so you find the exact cause and implement the right solution.
Step 2: Collect data
Collect all information that is related to the problem. This data will form the fact-based evidence that supports what you determine to be the problem’s root cause. This can include incident reports, error logs, witness accounts, potential impact, key symptoms, and so on.
Step 3: Analyze the data to identify the root cause
There are several different root cause analysis tools and techniques you can use to find out what is causing your problem. Following are a few root cause analysis templates and tools you might want to use to perform your RCA.
5 whys analysis
This technique for finding the root cause of a problem was developed in Japan. Basically, you identify a problem, then you ask and answer five “why” questions. Each question and answer helps you dig deeper into the underlying factors that contribute to the problem. After answering the fifth question, you should know what the root cause is. For example:

Cause and effect analysis
Because there can be multiple underlying causes to a problem, a cause-and-effect diagram (also known as an Ishikawa diagram or fishbone diagram) lets you visually explore many potential causes until you pinpoint the specific cause.

Pareto chart
The Pareto chart is based on the Pareto principle (or the 80/20 rule) which states that roughly 80% of results come from 20% of inputs. Using this rule, you can estimate that about 80% of problems are the result of approximately 20% of the possible causes. The Pareto chart uses a combination of vertical bars and a horizontal line graph. The bars represent the frequency of an issue or incident arranged left to right from most to least frequent. This lets you visualize which issues are the most significant contributors to your problem.
FMEA diagram
A failure modes and effects analysis (FMEA) is a method that helps you to identify the possible ways a process or product could fail while helping you to find ways to prevent those failures. You can use the FMEA diagram to ask and answer the following questions:
- What could go wrong?
- What could make a certain failure happen?
- How likely is it that the failure will happen?
- What are the likely consequences of each failure?
Asking and answering these questions lets you identify potential problems before they happen so you can formulate solutions to prevent them from happening.

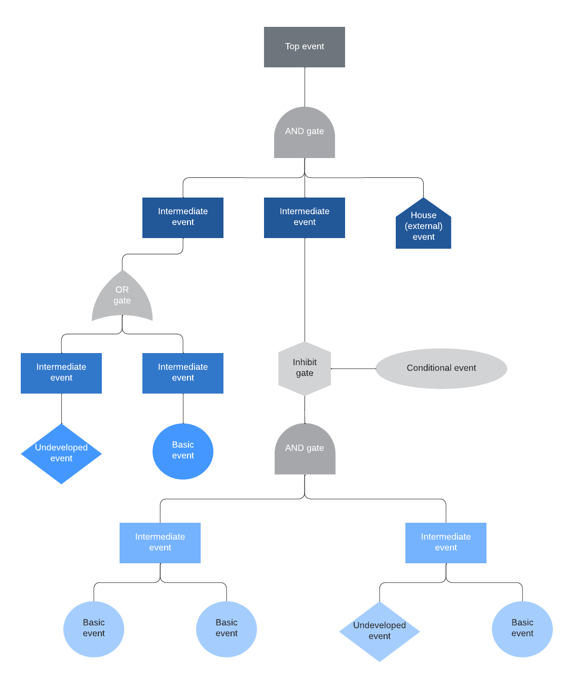
Fault tree analysis
A fault tree analysis diagram is a flowchart that lets you map out and visualize your whole system. This helps you to:
- Identify the factors that caused a problem or a system failure so you can find the appropriate solution.
- Analyze how reliable and efficient your critical systems are.
- Find areas that need to be improved or updated.

Root cause analysis is a great tool for effectively identifying the underlying cause of current problems and helping you to implement solutions that can prevent future problems.
Use the templates available in Lucidspark to make your RCA efforts visual. Visualizing your overall system makes it easier to find root causes, implement solutions, improve processes, reduce risks, and make informed decisions.

Explore Lucidspark templates.
Go nowAbout Lucid
Lucid Software is the leader in visual collaboration and work acceleration, helping teams see and build the future by turning ideas into reality. Its products include the Lucid Visual Collaboration Suite (Lucidchart and Lucidspark) and airfocus. The Lucid Visual Collaboration Suite, combined with powerful accelerators for business agility, cloud, and process transformation, empowers organizations to streamline work, foster alignment, and drive business transformation at scale. airfocus, an AI-powered product management and roadmapping platform, extends these capabilities by helping teams prioritize work, define product strategy, and align execution with business goals. The most used work acceleration platform by the Fortune 500, Lucid's solutions are trusted by more than 100 million users across enterprises worldwide, including Google, GE, and NBC Universal. Lucid partners with leaders such as Google, Atlassian, and Microsoft, and has received numerous awards for its products, growth, and workplace culture.
Related articles
Visual problem-solving: The secret sauce of successful teams
Supercharge your team’s problem-solving skills by implementing visuals to find the most effective solutions faster.
Convergent vs. divergent thinking
In this blog post, we will define each approach, review the pros and cons of convergent vs. divergent thinking, and discuss how to channel divergent thinking in your project management process.
How to use cause and effect analysis
Learn what a cause and effect analysis is and how using them can help boost your team’s problem-solving abilities. Includes a free template.
What is the problem-solving process?
Learn the components of the problem-solving process and techniques for problem-solving with your team (plus access free templates).
Bring your bright ideas to life.
By registering, you agree to our Terms of Service and you acknowledge that you have read and understand our Privacy Policy.