
The sales team’s toolkit for effortless documentation
Reading time: about 9 min
Topics:
Jump to:
To effectively build relationships with customers and prospects, sales professionals need more than just a great product to sell and a winning personality. They need resources and collaboration with different teams to bring deals over the finish line.
This means creating a wide range of documentation to align with their internal selling team and their customers—including compelling presentations, engaging discovery workshops, account maps, sales team training, and more.
Whether you found yourself here because you’re looking to connect better and engage your customers, align your selling team, better understand your accounts, or clearly convey the value of your product or service, we have a solution for you.
Lucid’s documentation toolkit is filled with 20 templates specifically designed to make documentation effortless for sales teams. With Lucid, you can create engaging, dynamic documentation organically.
Ready to dive in?

Feeling like it’s time to go beyond traditional, static documentation? Check out our eBook for more info.
Download resourceTemplates for collaborative selling
The best sales organizations prioritize collaborative selling. These Lucid templates can help the selling team align internally and ensure valuable account knowledge is documented in one place and not lost when employees leave or books change hands.
Lucid is the only platform that helps sales teams visualize key influencers, roadblocks, and internal relationships through account maps generated automatically from Salesforce.
Need to tailor your team’s experience further? You can also make custom templates to standardize account mapping and account planning across the org and provide a consistent starting point for reps.
Here are a few of our pre-built templates to help you stay in lockstep with the customer throughout the lifecycle of a deal:
Account map
Use this account map template to visualize your account so you can uncover key relationships and easily identify the best path to sale. Use your account map to improve your deal reviews and quickly get leadership up to speed with an account so they can determine what connections they have and how to lean in.

Local account map example
For a more detailed view, check out this local account map example. See who your key decision makers are, your power users, and potential roadblocks.

Account plan
Once you understand your account landscape and the best path to sale, make a plan of action. Use this account plan template to outline your goals, takeaways, and next moves. Easily sync up with your team and manager to get feedback to help you close the deal faster.

Executive deal review template
Help your sales team get deals over the finish line with clear and effective deal reviews. Lucid’s executive deal review template outlines an easy-to-follow rubric to help streamline the review process and keep everyone aligned on next steps.

Templates for proposals and presentations
Sales teams facilitate presentations that address customer needs, encourage engagement, and captivate their interest. They also need to create comprehensive proposals that help customers and internal stakeholders understand the value proposition they’re communicating.

Okta uses visuals to show how their products work and build trust and alignment with their customers. Check out the case study to read about their process.
Learn moreWith these guiding Lucid templates, these initiatives are much easier:
Sales playbook
A sales playbook includes the skills, resources, and action items you need at every stage of the sales cycle. Use this sales playbook template to help your team create better proposals and presentations.
Having your sales playbook in a visual environment means you can add notes or comments about deal insights you’ve gathered along the way. Teams can also easily link resources—including account maps, scorecards, and CRM docs—directly to the template to reference in preparation for pitches.

Objections flowchart example
Closing deals often requires overcoming customer objections. Mapping out primary objections and proven responses can help sales teams avoid fumbles and build customer confidence. Customize this objections flowchart example to your own sales flow and empower your team to listen to customers and alleviate their concerns.

Project proposal
Even the best proposals can fall flat if they are not visually appealing. Upgrade your proposal game with a ready-made project proposal template that instantly adds polish and professionalism to your presentation.
The template organizes the proposal into a natural (customizable) flow—including a project summary and background, proposed solution, goals, and needed resources—so you can easily transform your ideas into a clear and polished proposal.

Presentation planning
Building a good presentation from scratch can be daunting. Lucid’s presentation planning template helps you visualize your ideas into different slides. Use sticky notes to jot down key ideas and themes and easily move them around as the presentation comes into focus.
This template can also help sales teams facilitate seamless discovery workshops to engage customers immediately.

Templates for process documentation
All teams need effective process documentation to understand which processes are tied to closes, how they can be improved, and how to create consistency across the organization to help teams scale.
Some sales processes might include prioritizing accounts, building a sales funnel, and figuring out who owns what accounts on your team and how that collaboration is structured.
These Lucid templates will help you organize your process documentation and create it in a visual environment:
Sales process example
The best sales organizations follow repeatable processes to scale and replicate success, but you can’t do that if you don’t know what steps you’re taking to win a sale. Document your approach with this basic sales process example template.
This clear flowchart will help you visualize your process, understand when to take different actions, and collaborate with your team for continual improvement.

Sales funnel
You’ll interact with customers at many points in the customer journey. Where they are in that journey will dictate the best way to engage and support them. Use this sales funnel template to understand the customer journey better, and how you can best meet their needs at any given touchpoint.
This is also a great resource to collaborate with your marketing teams to align efforts, share resources (such as content campaigns, webinars, or blog posts), and streamline the customer experience.

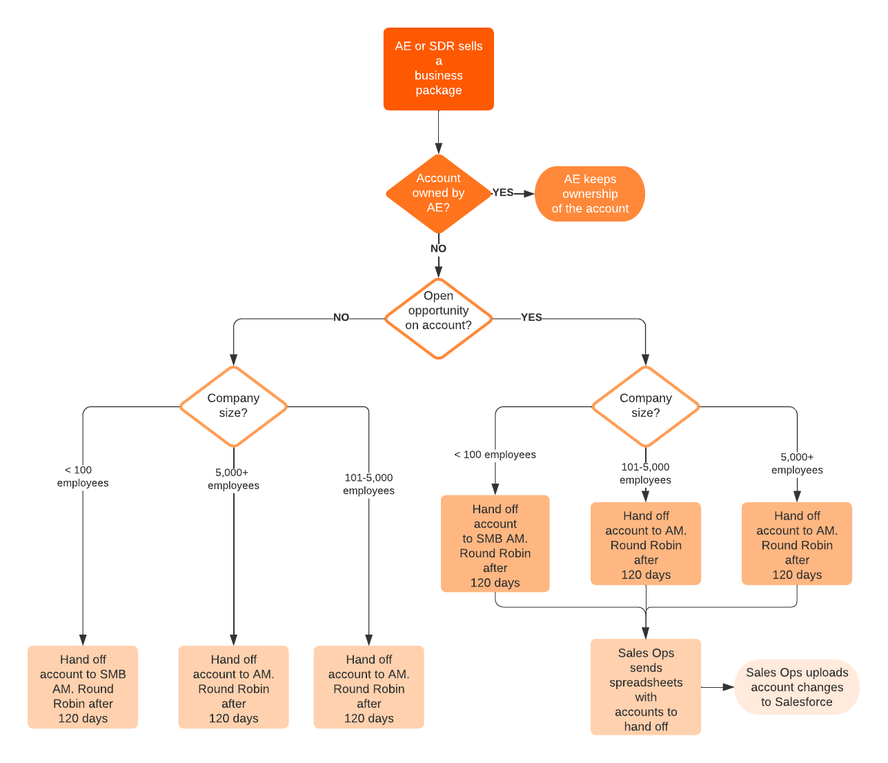
Owned accounts example
Ensure customers have a positive, seamless experience from first contact to closed-won by mapping your lead processing workflow and outlining the handoff and lead assignment processes. Use Lucid’s owned accounts example template to visualize these workflows and accountabilities so everyone is on the same page.

Account prioritization example
Use this account prioritization example template to help visualize current accounts and identify which accounts to develop further so you can allocate your time and resources to them effectively.

Templates for relationship building
Sales processes are all about building authentic customer relationships. Figuring out your team’s framework and system for facilitating that process is crucial. Today, most teams use a customer relationship management system to do this. CRM software can help sales teams monitor and manage prospects, leads, and accounts for maximum opportunities.
These Lucid templates can complement your existing CRM system and facilitate better customer relationship building:
CRM model
A CRM model is the framework your company uses to manage customer relationships. While there are multiple CRM models to choose from, this CRM model template can help you see how a CRM manages interactions and relationships with customers.

IDIC model
IDIC is one of several CRM models you can follow. It breaks CRM into four key stages: identify, differentiate, interact, and customize. Use this IDIC model template to understand what actions you should take to build long-term customer relationships throughout each stage.

Customer journey map
The better you understand your customer journey, the easier it is to support your customers, facilitate a positive engagement, and close a deal. In other words, when you know what your customers are experiencing, you can better address their needs and concerns and solve their problems.
Use this customer journey map to visualize the customer experience from their first interaction, map out key touchpoints, and collaborate with colleagues to identify opportunities and improve the process over time.

User persona
A user persona is a fictional representation of your ideal customer based on market data and customer research. Personas can help you understand who your customers are, including their goals and pain points so you can design a sales experience customized to their unique needs.
Use Lucid’s ideal customer profile template to visualize and organize your personas to build optimal customer experiences.

Templates for reporting and analytics
All sales teams know the struggle of trying to communicate results both internally and externally. Stakeholders want insight on progress and close rates, but static documentation is often too outdated or confusing.
With Lucid, you can build dynamic, intelligent dashboards and diagrams for sales tracking, reporting, and analytics. These can be powerful supplements to the existing reporting methods your team uses.
KPI and sales activity dashboard
Keep your KPI and sales metrics in one place to understand your sales performance at-a-glance with Lucid’s customizable dashboard template. Visualize where deals stand, see who is working on different leads, and monitor your pipeline so nothing falls through the cracks.
You can link data from your CRM and other documents directly to the dashboard so it’s always up-to-date.

Lead funnel dashboard
Monitor your pipeline with a visual lead funnel dashboard. By exporting your CRM files, you can easily import them from a spreadsheet to automatically visualize the data in one place. Customize the dashboard to your needs to help identify strengths and weaknesses in the sales process and uncover key insights.

Sales territory map and leaderboard
Visualize your sales territory map to organize your sales teams, track their progress by region, and instill a healthy sense of competition with a leaderboard. This template can help you keep sales reps accountable and understand who may need additional support or mentoring.

Mid-funnel scorecard
Don’t let leads fizzle out in the middle of the sales journey. Use the mid-funnel scorecard template to assess your mid-funnel deals and stakeholders quickly. This will help you identify root issues and treat the problem rather than the symptoms to successfully move the deal forward.

Document your way to success with Lucid
With seamless documentation workflows, you can make the day-to-day operations of your sales teams smooth sailing. Documentation is the foundation of a great sales operation, and it’s key to driving success at scale.
Take your sales documentation to the next level by making it visual, dynamic, and intelligent—all with Lucid.
- Boost alignment across sales and other departments: Lucid’s intelligent dashboards and other reporting documents update in real time, keeping internal teams aligned.
- Visualize data and uncover insights faster: Make sense of data quickly with data and automation features that beat out competitors—and make identifying opportunities for upselling, cross-selling, or pivots in approach easier. Lucid’s integration with Salesforce enables teams to visualize CRM data and gain deeper insights into buyers—all from one place.
Improve presentations with professional-quality visuals: Lucid’s polished, customizable templates help sales reps organize and present impressive proposals. Plus, facilitation tools allow you to present directly within Lucid, allowing teams to interact with customers in real time for more engaging and persuasive meetings.

Ready to get started?
Optimize your sales documentation processes with Lucid. Reach out to us today!
Contact usAbout Lucid
Lucid Software is the leader in visual collaboration and work acceleration, helping teams see and build the future by turning ideas into reality. Its products include the Lucid Visual Collaboration Suite (Lucidchart and Lucidspark) and airfocus. The Lucid Visual Collaboration Suite, combined with powerful accelerators for business agility, cloud, and process transformation, empowers organizations to streamline work, foster alignment, and drive business transformation at scale. airfocus, an AI-powered product management and roadmapping platform, extends these capabilities by helping teams prioritize work, define product strategy, and align execution with business goals. The most used work acceleration platform by the Fortune 500, Lucid's solutions are trusted by more than 100 million users across enterprises worldwide, including Google, GE, and NBC Universal. Lucid partners with leaders such as Google, Atlassian, and Microsoft, and has received numerous awards for its products, growth, and workplace culture.
Related articles
Beyond the meeting: Maintaining momentum and efficiency
It’s frustrating to lose momentum between meetings. Learn more about maintaining momentum beyond the meeting here.
Tech stack consolidation strategies in 2026 (+ real-world examples)
Consolidate your tech stack, reduce costs, and increase efficiency by standardizing collaboration with Lucid.
How to set up your team hub and team space to maximize collaboration
Get tips on how to centralize resources, coordinate progress, and keep your team aligned continuously with team hubs and team spaces.
3 ways go-to-market teams use Lucid to facilitate alignment
Go-to-market (GTM) teams are tasked with generating revenue for the business. Here are three ways Lucid helps with that mission.
Bring your bright ideas to life.
By registering, you agree to our Terms of Service and you acknowledge that you have read and understand our Privacy Policy.