
Lucidspark template roundup: September 2023
Reading time: about 2 min
Itâs officially fall! Time for pumpkin spice, autumn leaves, and all things cozy. And, as always, a new season also means new Lucidspark templates!
In this article, weâll explore all of the Lucidspark templates that were released in September. Level up your brainstorming sessions, strengthen your decision-making, and polish your presentations with these templates for teams of all kinds.
Donât forget to check back in at the beginning of next month for more brand-new Lucidspark templates!
AI feature brainstorm
Ready for the next generation of brainstorming? Meet Collaborative AI. With this AI feature brainstorm template, youâll kick off your feature brainstorm and easily find the big picture step by step. Use Collaborative AI to generate ideas, extend brainstorming sessions, uncover key themes, and rapidly summarize your latest working session.
Pro tip: Leverage Visual Activities to make better decisions in your brainstorming sessions.

Weighted decision-making matrix
Hey decision-makers: This weighted decision-making matrix template will make your job easier. Use weighted criteria to make informed decisions about ideas, projects, or concepts, simplifying even the toughest decision you need to make. Compare the business value, costs, and risks of each option, then simply prioritize the choice with the highest final score!

Presentation outline
Practice makes perfect, right? Plan for the perfect presentation with this new presentation outline template that allows you to break down your presentation step by step ahead of time. Create topics with sticky notes, then connect topics. Once youâve organized your presentation visually, it will be easier to remember and convey.
Pro tip: Easily add branches to your presentation outline by dragging a line from a sticky and pressing enter.

GE McKinsey matrix
This useful GE McKinsey matrix template will help you prioritize investments among different business units. Using helpful Lucidspark tools like sticky notes and Tables, compare competitive strength with industry attractiveness to determine where to invest.Â

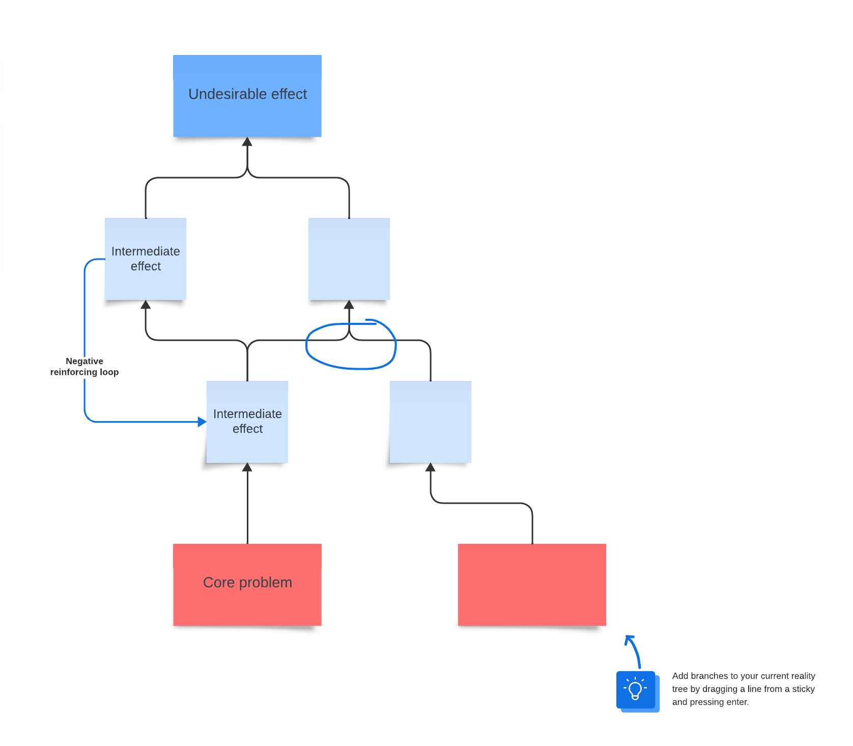
Current reality tree
Identify and understand the root cause of an undesirable effect with a current reality tree template. Create your own using sticky notes and lines to better visualize how different actions, individuals, or forces affect each other. As you do, youâll also identify what needs to be changed for a better outcome.
Pro tip: Double-click the canvas to add a sticky note. Click enter while selecting a sticky to add one directly below, and click tab to add one horizontally.


Submit your own template for a chance to be featured in our gallery! Â
Go nowAbout Lucid
Lucid Software is the leader in visual collaboration and work acceleration, helping teams see and build the future by turning ideas into reality. Its products include the Lucid Visual Collaboration Suite (Lucidchart and Lucidspark) and airfocus. The Lucid Visual Collaboration Suite, combined with powerful accelerators for business agility, cloud, and process transformation, empowers organizations to streamline work, foster alignment, and drive business transformation at scale. airfocus, an AI-powered product management and roadmapping platform, extends these capabilities by helping teams prioritize work, define product strategy, and align execution with business goals. The most used work acceleration platform by the Fortune 500, Lucid's solutions are trusted by more than 100 million users across enterprises worldwide, including Google, GE, and NBC Universal. Lucid partners with leaders such as Google, Atlassian, and Microsoft, and has received numerous awards for its products, growth, and workplace culture.
Related articles
6 out-of-the-box brainstorming templates to inspire creativity
Explore brainstorming templates to revitalize your brainstorming sessions, leading to fresh ideas. Choose whatever makes senseâor just seems the most fun!
8 things you didnât know about Lucidspark
In this article, we break down several things you may not know about Lucidspark that make it such an indispensable app for both teams and users.
Lucidspark template roundup: October 2023
Letâs look at the new templates released in October 2023! Check back next month for more Lucidspark templates. Â
Lucidspark template roundup: November 2023
Winterâs in the air, and thereâs nothing cooler than new templates. Explore the latest Lucidspark templates!
Bring your bright ideas to life.
By registering, you agree to our Terms of Service and you acknowledge that you have read and understand our Privacy Policy.